3
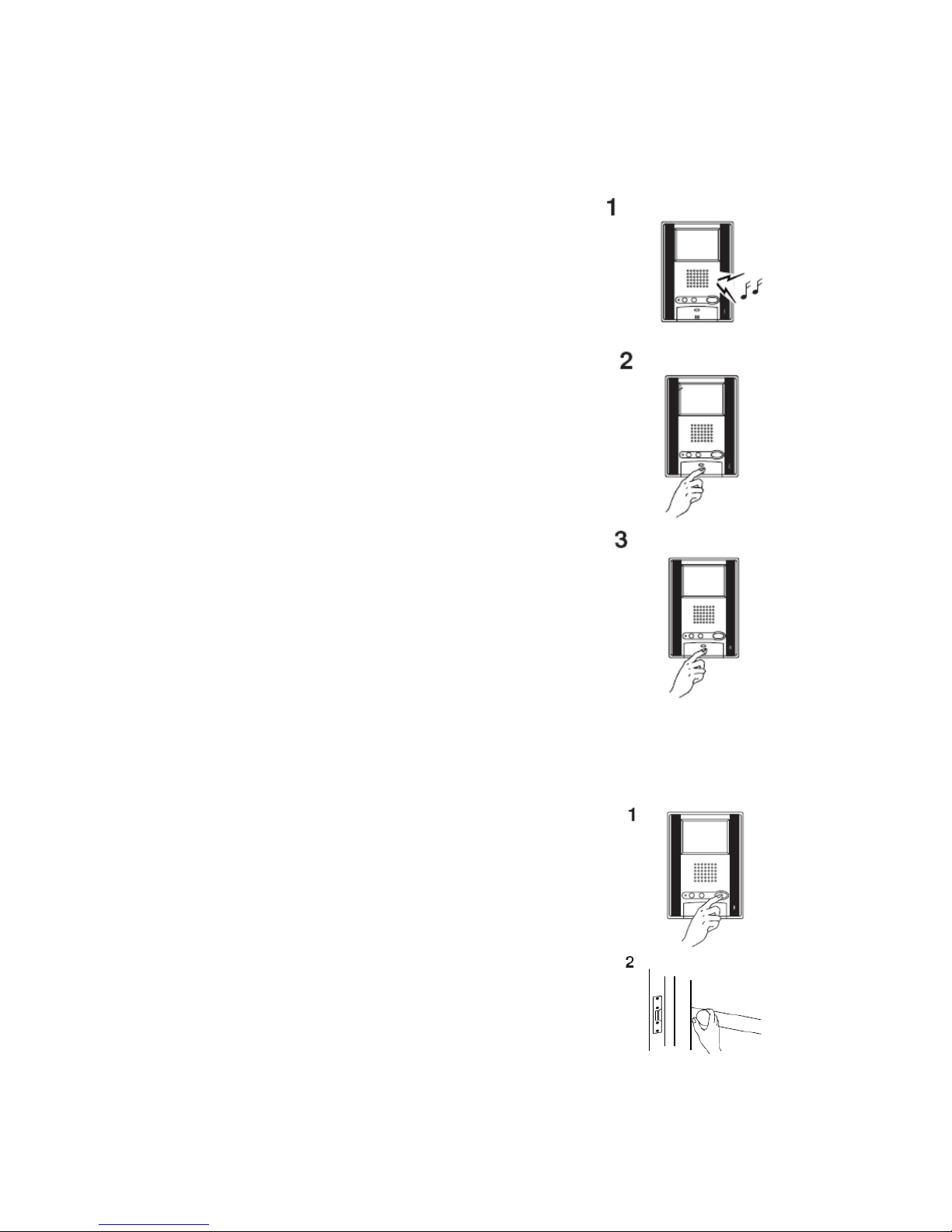
Replying to a Call
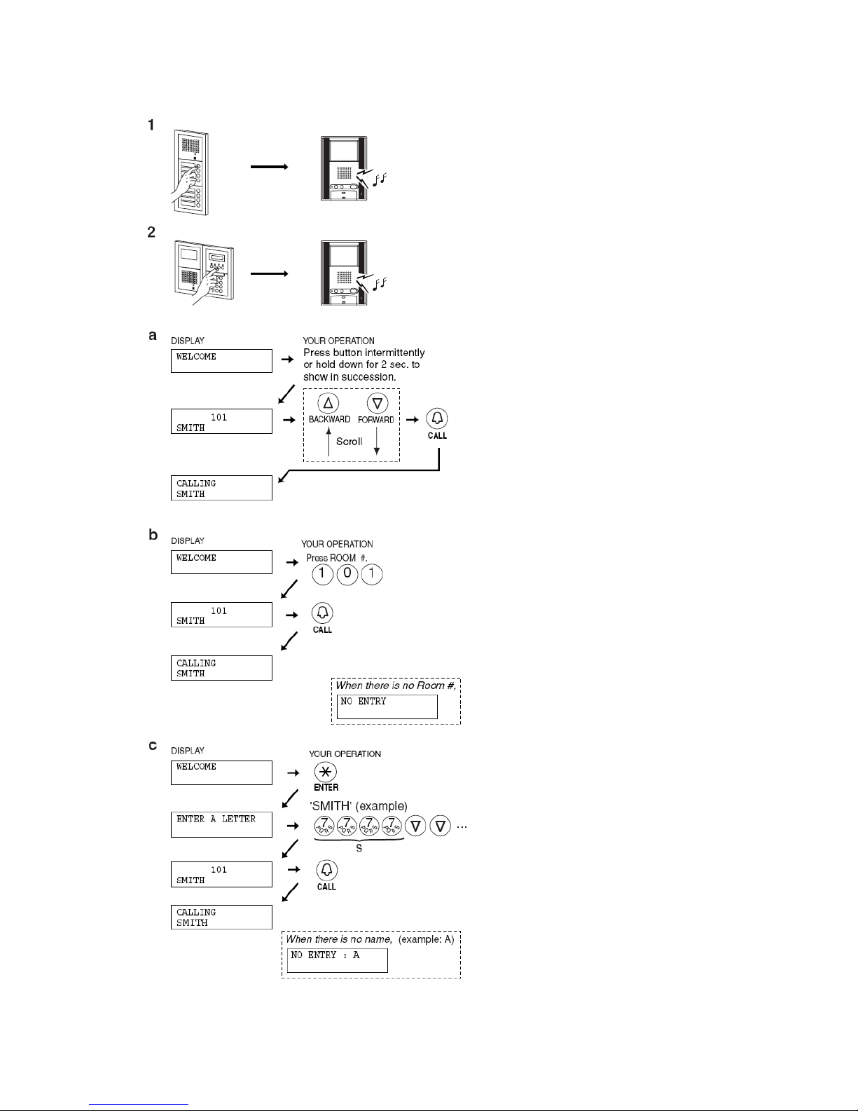
1. When the call is from an entrance station or security
guard station, the call tone will ring at the residential
station for approximately 10 seconds. An image will
be displayed on monitor residential station.
2. On the residential station, press the talk button
within the set time (see 8-6, menu 5, 9-2, menu 4)
to respond and talk handsfree. The LED lights when
you talk, and goes off as you listen to the caller.
•
If you press the talk button for at least one second
while talking handsfree, a beep will be emitted and
you can communicate by press-to-talk
communication.
•
In press-to-talk communication, you press the talk
button to talk and release it to listen.
3. When you are done talking, press and hold down
the talk button.
* The communication will be ended automatically after
approximately 1 minute when handsfree communication
is used at the residential station or after approximately 3
minutes when a handset is used.
NOTE: When "call tone volume control" is put in MUTED position, "Call tone off
LED" on GH-1KD & GH-1AD and TALK LED on GH-1MD blinks at 5 second
intervals.
Door Release
1. Press the door release button while in communication.
2. The door release function will activate on the entrance
station that is in communication.