Issue 1.3.5 14 December 2007 © Calibre UK Ltd Page ii
CONTENTS
Contents ii
PRODUCT DESCRIPTION ................................................................................................................1
1.1. Product Overview.................................................................................................1
1.2. Packing List..........................................................................................................1
1.3. You Will Need......................................................................................................1
1.4. Physical Dimensions............................................................................................1
1.5. Controlling Your Vantage-HD...............................................................................1
1.6. Serial Control .......................................................................................................2
1.7. Infrared Control....................................................................................................2
1.8. Firmware Updates................................................................................................2
1.9. Rear Panel Connections......................................................................................2
1.10. Overheat Indication..............................................................................................3
1.11. HDCP Compliance Indication ..............................................................................3
1.12. Expansion Modules..............................................................................................3
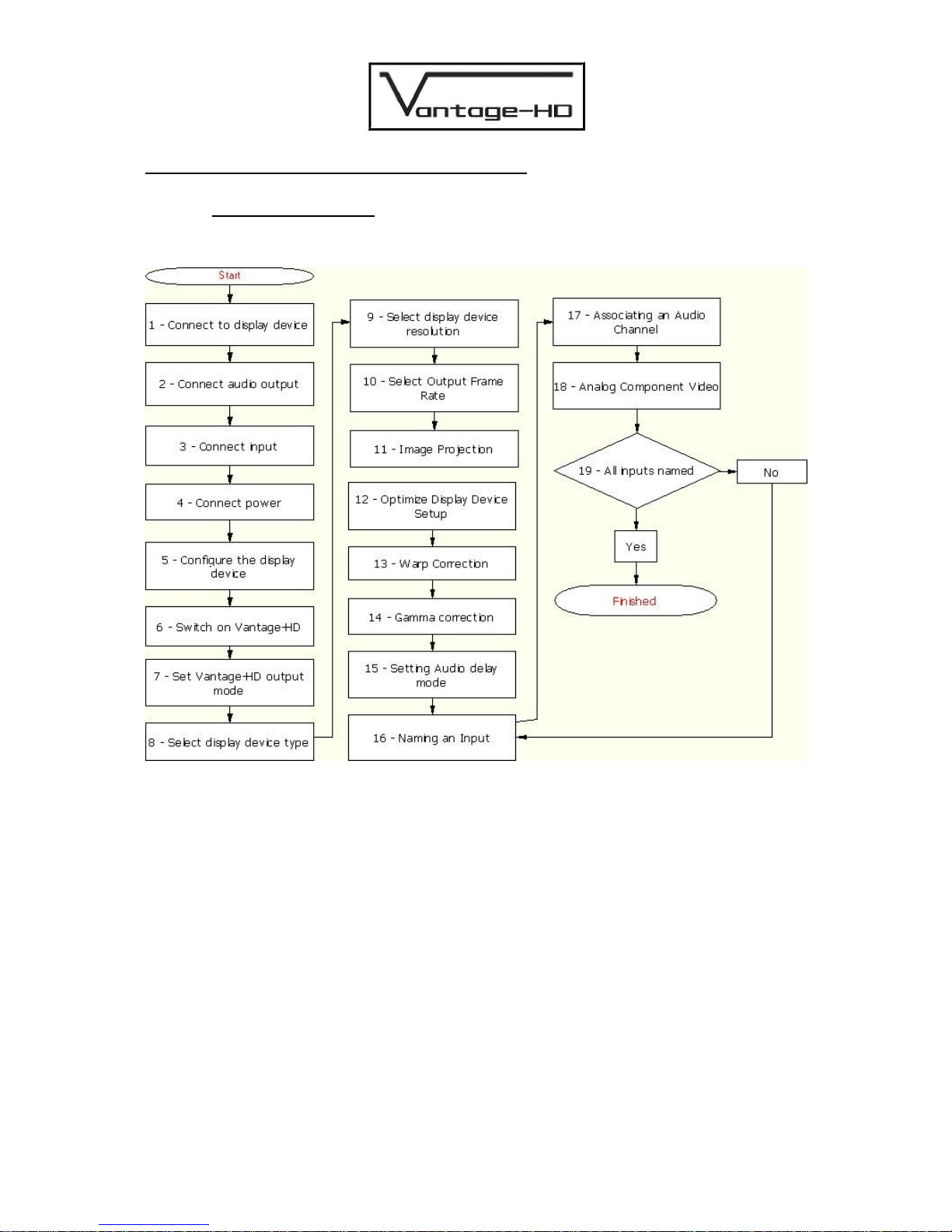
CONNECTING VANTAGE-HD TO THE DISPLAY DEVICE..............................................................4
2.1. Correct Installation Order.....................................................................................4
CONNECTING VANTAGE-HD INPUTS.............................................................................................10
3.1. Introduction ..........................................................................................................10
3.2. Resetting An Input Channel................................................................................11
FREEING INPUT CHANNELS ...........................................................................................................12
4.1. Freeing a Video Channel.....................................................................................12
4.2. Freeing an Audio Channel...................................................................................12
SELECTING AN INPUT......................................................................................................................13
5.1. Via the OSD.........................................................................................................13
5.2. Via the Front Panel ..............................................................................................13
5.3. Via the Numeric Buttons on the Remote..............................................................13
ADJUSTING AN INPUT......................................................................................................................14
6.1. Introduction ..........................................................................................................14
PICTURE IN PICTURE.......................................................................................................................17
7.1. Introduction ..........................................................................................................17
INFORMATION MENU.......................................................................................................................19
8.1. Introduction ..........................................................................................................19
CONFIGURATION MENU..................................................................................................................20
9.1. Introduction ..........................................................................................................20
OUTPUT MODE DETAILS.................................................................................................................22
10.1. Introduction ..........................................................................................................22
10.2. Audio Output Formats..........................................................................................23
INPUT SIGNAL DETAILS...................................................................................................................24
11.1. Introduction ..........................................................................................................24
11.2. Video Inputs.........................................................................................................24
11.3. Component Video Input.......................................................................................24
11.4. SDI Input (optional)..............................................................................................24
11.5. HDMI / DVI Input..................................................................................................24
11.6. Computer (SVGA) Inputs.....................................................................................25
11.7. Audio Input Formats.............................................................................................25
POWER SUPPLY SPECIFICATION ..................................................................................................26
12.1. Introduction ..........................................................................................................26
REGULATORY APPROVALS ............................................................................................................27
13.1. CE and FCC Compliance.....................................................................................27
ENVIRONMENTAL AND SAFETY.....................................................................................................28
14.1. Operating .............................................................................................................28
14.2. Storage.................................................................................................................28
14.3. Safety Issues........................................................................................................28
HDMI CONNECTION ADVICE...........................................................................................................29
WARRANTY & SERVICE ADVICE.....................................................................................................32