
CDB8427
2DS477DB1
TABLE OF CONTENTS
1. OVERVIEW ...............................................................................................................................3
1.1 CS8427 ..............................................................................................................................3
1.2 Micro-Controller and Memory ............................................................................................3
1.3 Crystal Oscillators ..............................................................................................................3
1.4 RS232 Port ........................................................................................................................3
1.5 LED Function Indicators .....................................................................................................3
2. CDB8427.EXE QUICK START GUIDE ....................................................................................5
2.1 Setting up the hardware: ....................................................................................................5
2.2 Installing the software: .......................................................................................................5
2.3 Starting up the software: ....................................................................................................5
2.4 Starting up the Hardware: ..................................................................................................5
3. CDB8427.EXE USER’S GUIDE ................................................................................................6
3.1 Main Window .....................................................................................................................6
3.2 Board Setup .......................................................................................................................7
3.3 Script file syntax .................................................................................................................7
LIST OF FIGURES
Figure 1. CDB8427 Control Panel Main Window ............................................................................6
Figure 2. Board Setup Panel...........................................................................................................7
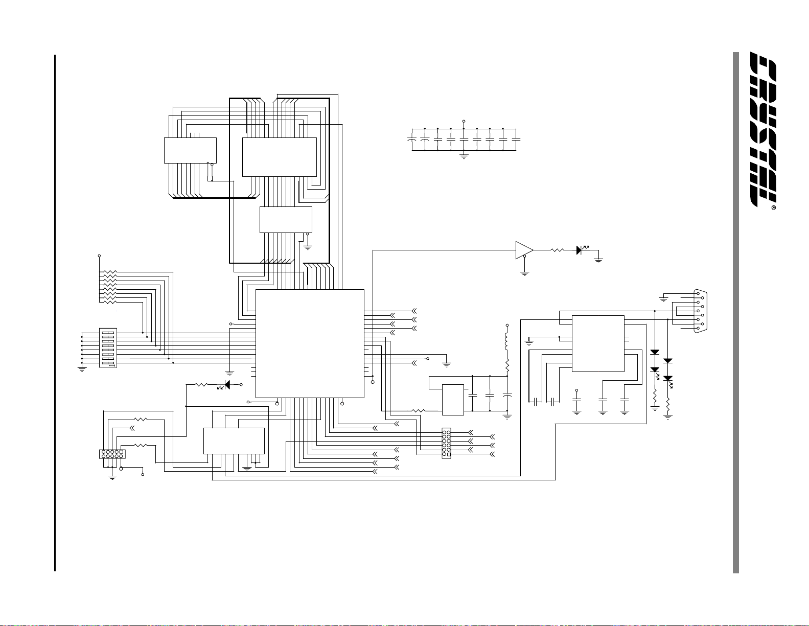
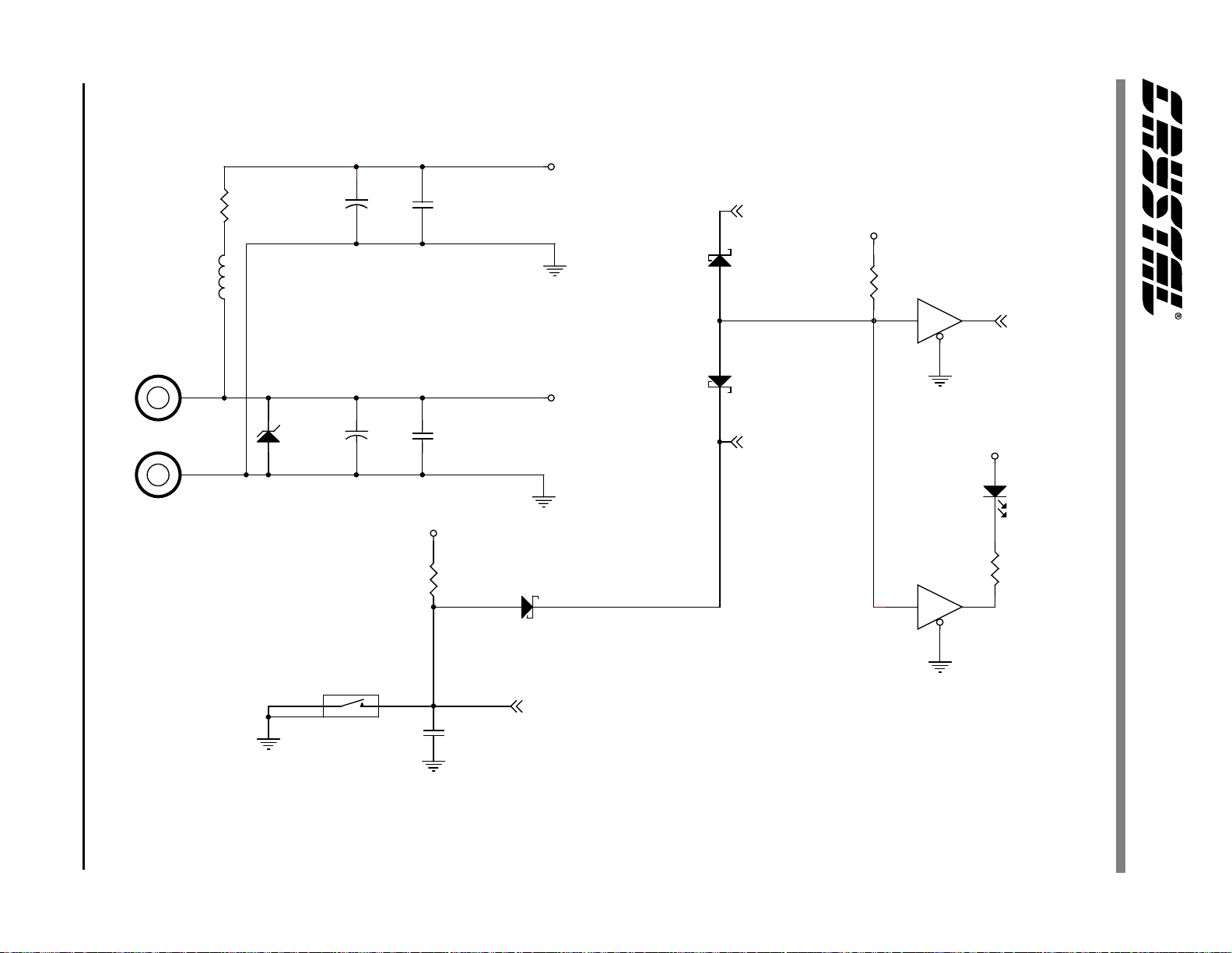
Figure 3. CS8427 Digital Audio Transceiver ...................................................................................8
Figure 4. Atmel AVR RISC Micro-controller ....................................................................................9
Figure 5. Power Supplies and Reset Circuit..................................................................................10
Figure 6. Silkscreen.......................................................................................................................11
Figure 7. Top PCB.........................................................................................................................12
Figure 8. Bottom PCB ...................................................................................................................13
LIST OF TABLES
Table 1. System Connections .........................................................................................................4
Table 2. CDB8427 Jumper Settings................................................................................................4
Table 3. Script file syntax description..............................................................................................7
Contacting Cirrus Logic Support
For a complete listing of Direct Sales, Distributor, and Sales Representative contacts, visit the Cirrus Logic web site at:
http://www.cirrus.com/corporate/contacts/
Preliminary product information describes products which are in production, but for which full characterization data is not yet available. Advance product infor-
mation describes products which are in development and subject to development changes. Cirrus Logic, Inc. has made best efforts to ensure that the information
contained in this document is accurate and reliable. However, the information is subject to change without notice and is provided “AS IS”without warranty of
any kind (express or implied). No responsibility is assumed by Cirrus Logic, Inc. for the use of this information, nor for infringements of patents or other rights
of third parties. This document is the property of Cirrus Logic, Inc. and implies no license under patents, copyrights, trademarks, or trade secrets. No part of
this publication may be copied, reproduced, stored in a retrieval system, or transmitted, in any form or by any means (electronic, mechanical, photographic, or
otherwise) without the prior written consent of Cirrus Logic, Inc. Items from any Cirrus Logic website or disk may be printed for use by the user. However, no
part of the printout or electronic files may be copied, reproduced, stored in a retrieval system, or transmitted, in any form or by any means (electronic, mechanical,
photographic, or otherwise) without the prior written consent of Cirrus Logic, Inc.Furthermore, no part of this publication may be used as a basis for manufacture
or sale of any items without the prior written consent of Cirrus Logic, Inc. The names of products of Cirrus Logic, Inc. or other vendors and suppliers appearing
in this document may be trademarks or service marks of their respective owners which may be registered in some jurisdictions. A list of Cirrus Logic, Inc. trade-
marks and service marks can be found at http://www.cirrus.com.