
Clear-Com Intercom Systems MR-202/MR-204 Two- and Four-Channel Headset Stations
© Clear-Com Intercom Systems 2000 1Rev. B
Introduction
Congratulations and thank you for choosing this Clear-Com product.
The MR-202 Two-Channel and MR-204 Four-Channel Headset Stations are
powerful, yet user-friendly units that can serve as versatile intercom stations.
Please read this manual completely to better understand the functions of
these products. For questions not addressed in this manual, contact the
dealer or Clear-Com directly. Clear-Com applications support and service
people are ready to help.
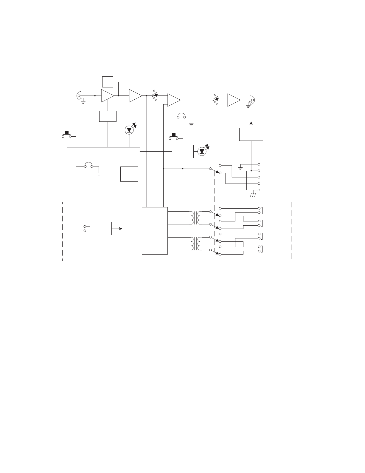
Description
The Clear-Com PL-Pro™MR-202 and MR-204 are headset stations ideal for
use in theatres, live performances, industrial environments, and small
television facilities. They feature speech intelligibility in all noise levels and
can be customized through their programmable options.
Selectable, multi-channel talking and/or listening allows the operator to
communicate on one of two (MR-202) or four (MR-204) intercom channels.
The dual-action talk button operates in electronic momentary or latching
mode. The MR-202 and MR-204 offer visual call signaling to attract the
attention of operators. The Remote Mic Kill (RMK) feature on main stations
will turn off any open microphones on these headset stations.
The MR-202 and MR-204 stations accept dynamic headsets, such as the
Clear-Com PL-Pro™or the HS-6 Telephone Headset Series. A sidetone
control allows the operator to vary the level of his voice heard in the headset.
The MR-202 and MR-204 receive 30-V DC power from the Clear-Com
intercom line. They mount in a standard two-gang electrical outlet box. The
extra-thick front panel and compact, surface-mount circuitry results in a small
size and lighter weight package that maintains Clear-Com ruggedness. The
intercom channels connect to a plug-on screw terminal strip.
The optional EB-TW daughter board module can be installed to provide an
interface to two intercom channels on a single microphone cable. Also, the
EB-TW 4-Wire daughter board module is available to allow long-distance
connections using separate pairs of wire for send audio and receive audio.
The EB-4W 4-Wire option supports two-channel operation and may only be
used on the MR-202.
The MR-202 and MR-204 are compatible with all Clear-Com Party-Line
intercoms.