
DTM-9 Operating Instructions 3
Document no. REV 1.2 Date 07/03/2013
Product Overview
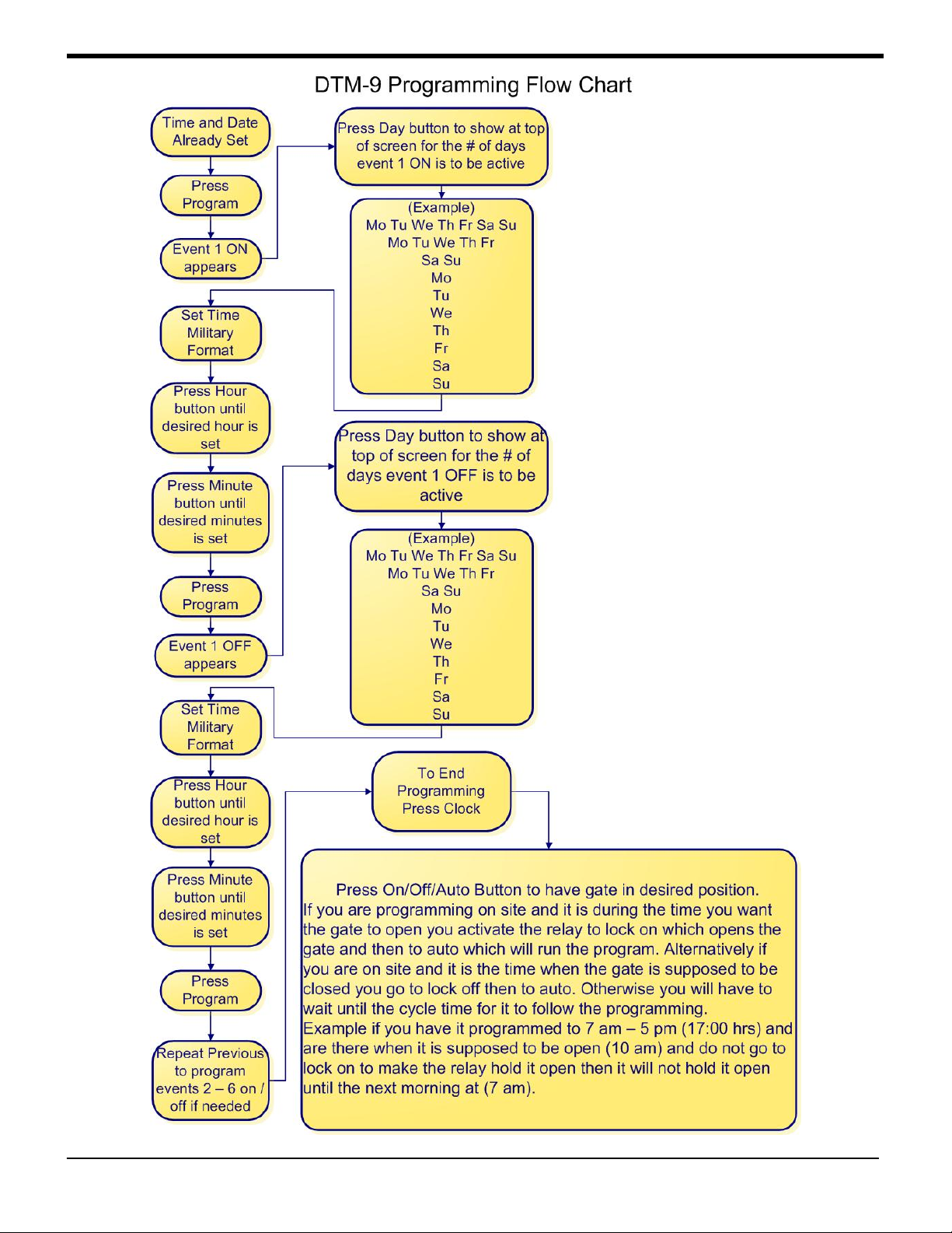
The DTM-9 7 Day Programmable Timer is able to be programmed with up to 6
ON/OFF events. By using it to hold open the gate or door during high usage times
you reduce the power required to operate the gate and reduce wear and tear on
the mechanical components.
Technical Specifications
Controls, Indicators and Connections
Power Supply 12 Volt DC, 24 Volt AC/DC, 120 Volt AC
Power Supply Tolerance +/- 20% of power rating
Current Draw 60mA standby 74mA activated
Housing Material Break resistant Polycarbonate
H=4.00”(83mm), W=2.75”(40mm) D=2.25” (90mm)
Relay Type SPDT 5A@ 24VDC / 120VAC
Temperature Range -40 to 170 Degrees Fahrenheit
Connector Isolated Screw Terminal strip with 5 connections
Activation Indicator Red LED when relay is activated
Mounting DIN rail and flush mount bracket supplied
Surge Protection MOV protection devices
Memory Rechargeable back-up battery
Terminal Function
A Power in positive
B Power in ground or negative
3 Relay output Normally Closed
2 Relay output Common
1 Relay output Normally Open
On activation terminals 1 and 2 will close
completing the circuit. The red LED will
illuminate indicating that the relay has
activated.