Evervue BN185 Manuale utente

evervue waterproof tv
For more information, please visit www.evervue.com
Thank you for choosing Evervue Waterproof Bathroom TV.
Operation Manual for BN/LT/SP/TK Series,
MirrorVue waterproof and SpaVue TV’s.

2
All rights reserved Evervue. Information is subjected to change without prior notice.
“ Note to CATV system installer: This reminder is provided to call the CATV system installer’s attention to Article
820-40 of the National Electrical Code that provides guidelines for proper grounding and, in particular, species
that the cable ground shall be connected to the grounding system of the building, as close to the point of cable
entry as practical.”
IMPORTANT INFORMATION
This product utilizes tin-lead solder, and uorescent lamp containing a small amount of mercury. Disposal of these
materials may be regulated due to environmental considerations. For disposal or recycling information, please
contact your local authorities or the Electronic Industries Alliance: www.eia.org.
Electrical energy can perform many useful functions, but it can also cause personal injuries and property damage
if improperly handled. This product has been engineered and manufactured with the highest priority on safety. But
IMPROPER USE CAN RESULT IN POTENTIAL ELECTRICAL SHOCK OR FIRE HAZARD. In order to prevent
potential danger, please observe the following instructions when installing, operating and cleaning the product. To
ensure your safety and prolong the service life of your LCD TV product, please read the following precautions carefully
before using the product.
Read these instructions1. - All operating instructions must be read and understood before the product is operated.
Keep these instructions2. - These safety and operating instructions must be kept in a safe place for future
reference.
Heed all warning3. - All warning son the product and in the instructions must be observed closely.
Follow all instruction4. - All operating instructions must be followed.
Heat sources5. - Do not install near any heat sources such as radiators, heat registers, stoves, or other apparatus
(including ampliers) that produce heat.
Grounding or Polarization6. - Do not defeat the safety purpose of the polarized or grounding-type plug. A polar-
ized plug has two blades with one wider than the other. A grounding type plug has two blades and a third ground-
ing prong. The wide blade or the third prong are provided for your safety. If the provided plug does not t into your
outlet, consult an electrician for replacement of the obsolete outlet.
Power cord protection7. - Protect the power cord from being walked on or pinched particularly at plugs,
convenience receptacles, and the point where they exit from the apparatus. NOTE: Where the mains plug or an
appliance coupler is used as the disconnect device, the disconnect device shall remain readily operable.
Attachments8. - Only use attachments/accessories specied by the manufacturer. Do not use attachments not
recommended by the manufacturer. Use of improper attachments can result in accidents.
Stand9. - Use only with the cart, stand, tripod, bracket, or table specied by the manufacturer, or sold with the
apparatus. Do not place the product on an unstable trolley, stand, tripod or table. Placing the product on an
instable base can cause the product to fall, resulting in serious personal injuries as well as damage to the product.
When mounting the product on a wall, be sure to follow the manufacturer’s instructions. Use only the mounting
hardware recommended by the manufacturer.
IMPORTANT SAFETY PRECAUTIONS

3
All rights reserved Evervue. Information is subjected to change without prior notice.
Move Carefully10. - When a cart is used, use caution when moving the cart/apparatus combination to avoid injury
from tip-over. Sudden stops, excessive force and uneven oor surfaces can cause the product to fall from the
trolley. Never attempt to move the TV unless the AC power cord has been disconnected.
Lightening11. - Unplug this apparatus during lightening storms or when unused for long periods of time For added
protection for this television equipment during a lightening storm, or when it is left unattended and unused for long
periods of time, unplug it from the wall outlet and disconnect the antenna.
This will prevent damage to the equipment due to lightening and power-line surges.
Servicing12. - Refer all servicing to qualied service personnel. Servicing is required when the apparatus has been
damaged in any way, such as power-supply cord or plug is damaged, liquid has been spilled or objects have fallen
into the apparatus, does not operate normally, or has been dropped.
Replacement parts13. - In case the product needs replacement parts, make sure that he service person uses
replacement parts specied by the manufacturer, or those with the same characteristics and performance as the
original parts. Use of unauthorized parts can result in re, electric shock and/or other danger.
Overloading14. - Do not overload wall outlets, extension cords, or convenience receptacles on other equipment as
this can result in a risk of re or electric shock.
Damage requiring service15. - If any of the following conditions occurs, unplug the power cord from the AC outlet,
and request a qualied service person to perform repairs:
When the power cord or plug is damaged•
When the product does not operate properly as described in the operating instructions. Do not touch the •
controls other than those described in the operating instructions. Improper adjustment of controls not
described in the instructions can cause damage, which often requires extensive adjustment work by a
qualied technician.
If the product has been dropped or the cabinet has been damaged in any way.•
When the product displays an abnormal condition or exhibits a distinct change in performance. Any•
noticeable abnormality in the product indicates that he product needs servicing.
Safety checks16. - Upon completion of service or repair work, request the service technician to perform safety
checks to ensure that the product is in proper operating condition.
Wall or ceiling mounting17. - When mounting the product on a wall or ceiling, be sure to install the product
according to the method recommended by the manufacturer. This is a safety feature.
Power source18. - This product is intended to be supplied by a listed power supply indicated on the marking label.
If you are not sure of the type of power supply to your home, consult your product dealer or local power company.
For added protection for this product during a lightening storm, or when it is left unattended and unused for long
periods of time, unplug it from the wall outlet and disconnect the cable system. This will prevent damage to the
product due to lightening and power line surges. When the unit has to be used with another power supply voltage,
the power cable must be changed. Consult your product dealer. The socket outlet should be installed near the
equipment and easily accessible. Use only the power cord designated by our dealer to ensure safety and EMC.
When connecting other products such as VCRs and personal computers, you should turn off the power of the unit
for protection against electric shock.
Panel protection19. - The LCD panel used in this product is made of glass or acrylic. Therefore, it can break when
the product is dropped or impacted upon by other objects. Be careful not to be injured by broken glass pieces in
case the LCD panel breaks.
Pixel defect20. - The LCD panel is a very high technology product, giving you nely detailed pictures. Occasionally,
a few non-active pixels may appear on the screen as a xed point of blue, green or red. Please note that this does
not affect the performance of your product.

4
All rights reserved Evervue. Information is subjected to change without prior notice.
NOTE:
If an outside antenna is connected to the television equipment, be sure the antenna system is grounded so as to•
provide some protection against voltage surges and built-up static charges. Section 810 of the National Electrical
Code provides information with respect to proper grounding of the mast and supporting structure, grounding of
the lead-in wire to an antenna discharge unit, size of grounding conductors, location of antenna discharge unit,
connection to grounding electrodes, and requirements for the grounding electrode.
Antenna System
An outside antenna system should not be located in the vicinity of overhead power lines or other electric light or•
power circuits, or where it can collide with such power lines or circuits. When installing an outside antenna system,
extreme care should be taken to keep from touching such power lines or circuits, as contact with them might be
fatal.
NEC - National Electrical Code

5
All rights reserved Evervue. Information is subjected to change without prior notice.
PREPARATIONS
Using the Remote Control (Standard)
Batteries for the Remote Control (Standard)
Use the remote control by pointing it towards the remote sensor window of the set.
Objects between the remote control and sensor window may prevent proper operation.
Note: This illustration is for reference only. The remote sensor may be in
different locations on different models.
Cautions regarding use of remote control
Do not expose the remote control to shock. In addition, don not expose the remote •
control to liquids, and do not place in an area with high humidity.
Do not install or place the remote control under direct sunlight. The heat may •
cause deformation of the unit.
The remote control may not work properly if the remote sensor window of the main•
unit is under direct sunlight or strong lighting. In such a case, change the angle
of the lighting or LCD TV set, or operate the remote control closer to the remote
sensor window.
If the remote control fails to operate the LCD TV functions, replace the batteries in the remote control.
1.Open the battery cover. 2. Insert two size-AAA batteries
Install two “AAA”
batteries matching
the +/- polarities
of the batter to the
+/- marks inside the
battery compartment.
3. Replace the battery cover.
Precaution on battery use
Improper use of batteries can result in a leakage of chemicals and/or explosion. Be sure to follow the instructions
below.
Place batteries with their terminals corresponding to the (+) and (-) indications.•
Different types of batteries have different characteristics. Do not mix batteries of different types.•
Do not mix old and new batteries. Mixing old and new batteries can shorten the life of new batteries and/or cause •
old batteries to leak chemicals.
Remove batteries as soon as they are non-operable. Chemicals that leak from batteries can cause a rash. If•
chemical leakage is found, wipe with a cloth.
The batteries supplied with the product may have a shorter life expectancy due to storage conditions.•
If the remote control is not used for an extended period of time, remove the batteries from the remote control.•

6
All rights reserved Evervue. Information is subjected to change without prior notice.
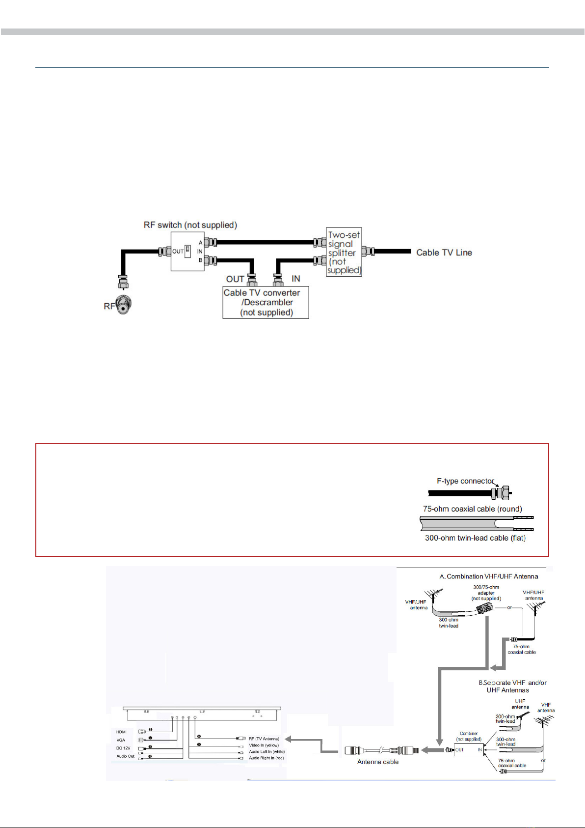
Antenna Connection
CABLE TV (CATV) CONNECTION
A 75-ohm coaxial cable connector is built into the set for easy hookup. When connecting the 75-ohm coaxial cable to
the set, screw the 75-ohm cable to the ANT. Terminal.
Some cable TV converter/descrambler is generally provided to the subscriber by the cable TV company.
This converter/descrambler is necessary for normal viewing of the scrambled channels. For more specic instructions
on installing cable TV, consult your cable TV company. On possible method of utilizing the converter/descrambler
provided by your cable TV company is explained below.
Please note: An RF switch provided with two inputs (A and B) is required (not supplied).
“A” position on the RF switch (not supplied): You can view all unscrambled channels by using the TV’s channel keys.
“B” position on the RF switch (not supplied): You can view the scrambled channels via the converter/descrambler by
using the converter’s channel keys.
Note: Consult your Dealer or Service Center for the type of splitter, RF switch or combiner that might be required.
ANTENNAS
The antenna requirements for good color television reception are more important than those for black & white
television reception. For this reason, a good quality outdoor antenna is strongly recommended.
The following is a brief explanation of the type of connections that are provided wit the various antenna systems.
A 75-ohm system is generally a round cable with F-type connector that can1.
easily be attached to a terminal without tools (not supplied).
A 300-ohm system is a at “twin-lead” cable that can be attached to a 75-ohm 2.
terminal through a 300-75-ohm adapter (not supplied).
OUTDOOR ANTENNA CONNECTION
Use one of the following two diagrams if you connect an outdoor antenna.
A: Using a VHF/UHF combination outdoor antenna.
B: Using separate VHF and/or UHF outdoor antennas.
Connect the outdoor antenna cable lead-in to the ANT.
Terminal on the rear of the TV set

7
All rights reserved Evervue. Information is subjected to change without prior notice.
IDENTIFICATION OF CONTROLS
Remote Control
NOTE: Above picture is used only for reference. Actual remote control might vary depends on the TV system.

8
All rights reserved Evervue. Information is subjected to change without prior notice.
CONNECTIONS
Cautions Before Connecting
Carefully check the terminals for position and type before making any connections.•
The illustration of the external equipment may be different depending on your model.•
Loose connectors can result in image or color problems. Make sure that all connectors are securely inserted•
into their terminals.
Refer to the operating manual of the external device as well.•
When connecting an external device, turn the power off on the panel to avoid any issues.•
Connect a VCR
How to connect:
Connect the Audio/Video cables between the Audio
(L/R)/Video jacks on the unit and VCR.
Note: For better video, you can use the S-video jack
if your source supports it. The unit automatically
identies S-Video if you are using S-Video jack. We
recommend you to disconnect S-Video cable before
you use Video jack.
To play VCR
Turn on your LCD TV, press SOURCE button repeatedly to select Video.1.
Turn on your VCR, insert a videotape and press the Play button.2.

9
All rights reserved Evervue. Information is subjected to change without prior notice.
Connect a Camcorder
How to connect:
Connect the Audio/Video cable between the Audio (L/R)/Video jacks on the unit and camcorder.
To playback Camcorder
Turn on your LCD TV, press SOURCE button repeatedly to select Video.1.
Turn on you camcorder and set it to output mode. (For details, refer to your camcorder owner’s manual.)2.
Insert the tape into the camcorder and press Play button.3.
Note: The operations of the camcorder may be different and is dependent on your model. Please read the
owner’s manual of your camcorder to conrm operation.

10
All rights reserved Evervue. Information is subjected to change without prior notice.
Connect a DVD Player
How to connect a DVD Player:
Connect the HDMI output jacks on the DVD player.1.
Connect the Audio cable between the AUDIO input jack on the unit and AUDIO output jacks on the DVD player.2.
To play DVD:
Turn on your LCD TV, press SOURCE button repeatedly to select YPbPr.1.
Turn on your DVD player.2.
Insert a disc and press PLAY button.3.
Questo manuale è adatto per i seguenti modelli
11
Indice
Altri manuali Evervue TV

Evervue
Evervue Decovue Manuale utente

Evervue
Evervue Ocea Pro Manuale utente

Evervue
Evervue CabiTV CT100 Manuale utente

Evervue
Evervue QAIO Flex Manuale utente

Evervue
Evervue SPECTRUM Manuale utente

Evervue
Evervue Ocea Pro Manuale utente

Evervue
Evervue Ocea Pro Manuale utente

Evervue
Evervue MirrorVue Manuale utente

Evervue
Evervue QAIO Manuale utente

Evervue
Evervue CabiTV CT-20 Manuale utente





















