
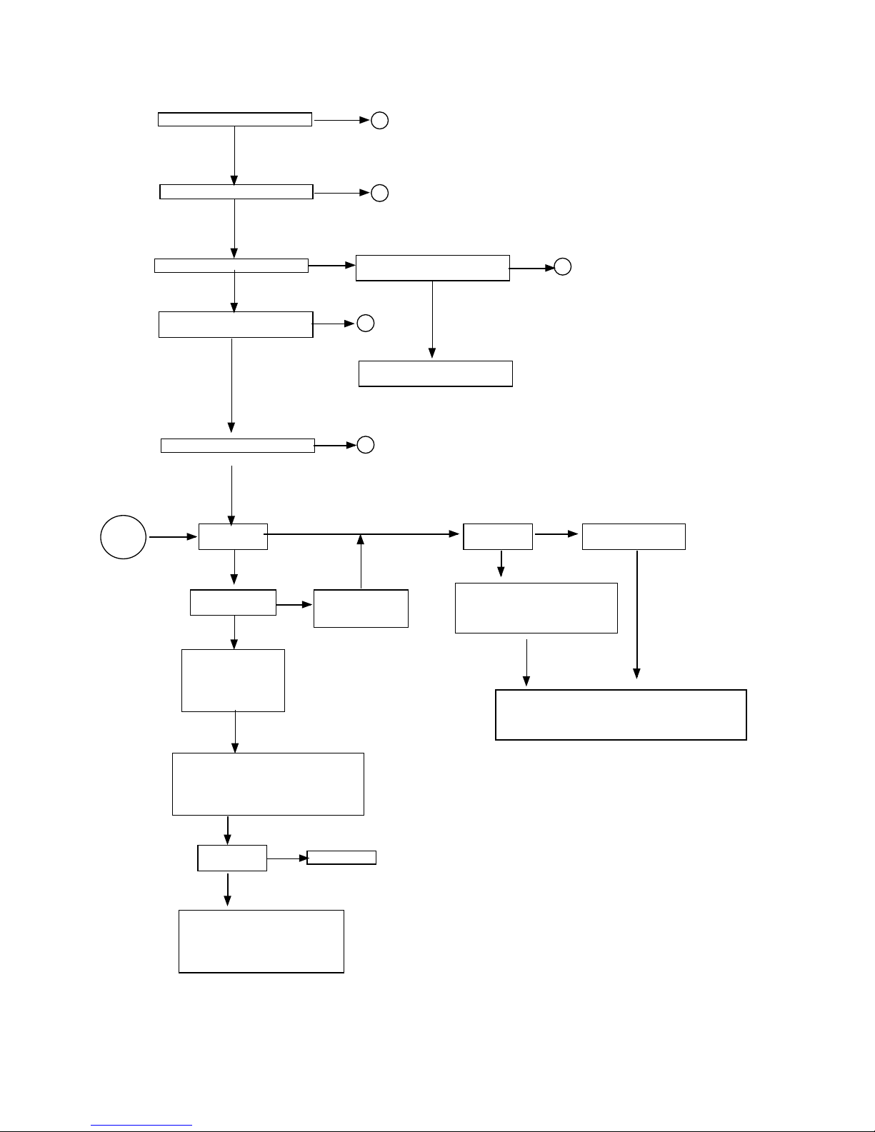
I want GPS and
MP3/XM only
I want GPS,
MP3/XM, and Cell
I want a
music source,
too
I need:
1. SingleAuxADSet, 95409
2. Harness, Aux, Audio-JMCB, 95389
3. Stereo to mono Alert device harness (to Zumo), 95206
4. Garmin OEM Power Harness
5. Power Harness for item 1, (VBB*)
6. Stereo Device Harness, (VBD*)
7. FM Modulator
I need:
1. AuxSet2, 95391
2. Harness, Aux, Audio-JMCB, 95389
3. Stereo device harness (to Zumo), 95370
4. Garmin OEM Power Harness
5. FM Modulator, 92084
I want to add
only one
other music
source
I need:
1. AuxSwitchSet, 95375
2. Harness, Aux, Audio-JMCB, 95389
3. Stereo device harness (to Zumo), 95370
4. Power Harness for item 1, (VBB*)
5. Stereo Device Harness, (VBD*)
6. FM Modulator, 92084
7. Garmin OEM Power Harness
I want to add
only one
alert device
I need:
1. SingleAuxADSet, 95409
2. Harness, Aux, Audio-JMCB, 95389)
3. Stereo device harness (to Zumo), 95370
4. Power Harness for item 1, (VBB*)
5. Alert Device Harness, (VBD*)
6. FM Modulator, 92084
7. Garmin OEM Power Harness
I want to add
a music
source and
an alert
device
I need:
1. DualAuxADSet, 95369
2. Harness, Aux, Audio-JMCB, 95389
3. Stereo device harness (to Zumo), 95370
4. Power Harness for item 1, (VBB*)
5. Alert Device Harness, (VBD*)
6. Stereo device harness, (VBD*)
7. FM Modulator, 92084
8. Garmin OEM Power Harness
I need:
1. IsoSet2, 95376
2. Harness, Aux, Audio-JMCB, 95389
3. Stereo device harness (to Zumo), 95370
4. FM Modulator, 92084
I want to add
only one
other music
source
I want to add
only one
alert device
I’m adding a
music source
and an alert
device
I need:
1. AuxSwitchSet, 95375
2. Harness, Aux, Audio-JMCB, 95389
3. Zumo device harness, 95423
4. Power Harness, (VBB*)
5. Stereo Device Harness, (VBD*)
6. Type 2 ICS harness, (VBB*)
7. CellSet, MC/GPS-MIC, 95416
8. FM Modulator, 92084
I need:
1. SingleAuxADSet, 95409
2. Harness, Aux, Audio-JMCB, 95389
3. Zumo device harness, 95423
4. Power Harness, (VBB*)
5. Alert Device Harness, (VBD*)
6. Type 2 ICS Harness, (VBB*)
7. CellSet, MC/GPS-MIC, 95416
8. FM Modulator, 92084
I need:
1. DualAuxADSet, 95369
2. Harness, Aux, Audio-JMCB, 95389
3. Zumo device harness, 95423
4. Power Harness, (VBB*)
5. Alert Device Harness, (VBD*)
6. Stereo device harness, (VBD*)
7. Type 2 ICS harness, (VBB*)
8. CellSet, MC/GPS-Mic, 95416
9. FM Modulator, 92084
I need:
1. CellSet, MC/GPS-AUX/MIC, 95415
2. Harness, Aux, Audio-JMCB, 95389
3. Zumo device harness, 95423
4. Power Harness, (VBB*)
5. Type 2 ICS harness, (VBB*)
6. FM Modulator, 92084
I’m not adding
any music or
alert sources.
VBB = “Varies by bike”
VBD = “Varies by device”
I only want to be able to hear the
Zumo through the intercom
system