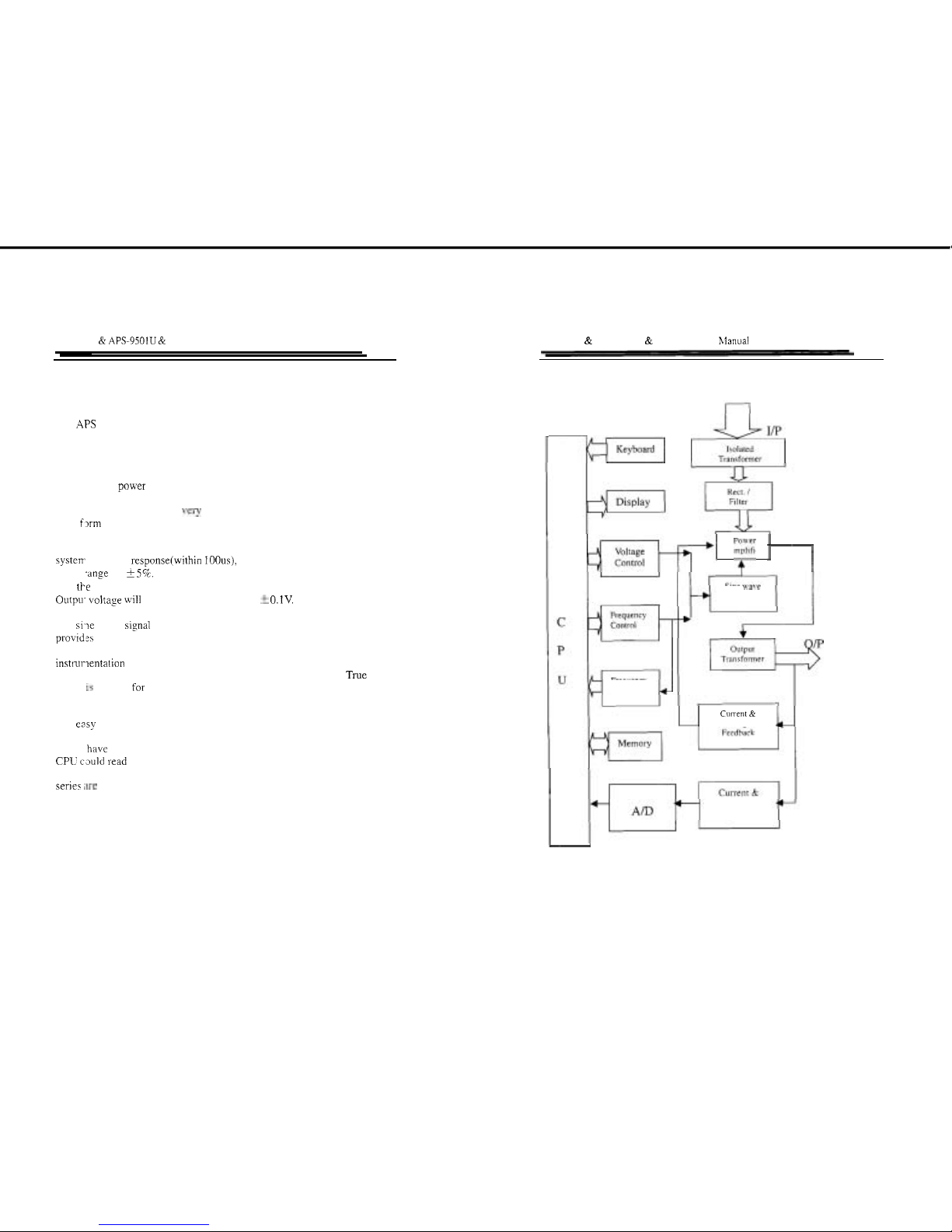
3.
Operation
\?.I
,r?e
.ettlng contents
'll0V
',
"
220V
',
'A'
and
'v'
four keys
a.
\\.-heii any one of the keys mentioned above is pressed, the voltage
lispl la!
\vill flash one time. the APS9301/9501/9102 will go to the
xttin~
no tie
and shon-the voltage setting value.
I:.
I'the
'llOV'
Key is pressed. the output voltage will be adjusted to
10V
immediately. Mean\vliile. the voltage display will switch back
to the
reading
mode automatically
-
.
c.
If
the
'2201''
key is pressed for 0.2 seconds continuously
(
for safety
leawn. mut be). the output voltage will be adjusted to 220V.
Ivfeannhile. the voltage di~play
\rill
switch back to the reading mode
cutornntically.
N,>te:
It
~vouldnot
nark
if the output voltage is setting on low range.
10-
,150~
output)
d.
1'
citliel- "A" or "v"key is PI-essedfor 0.5 seconds continuously, tlie
outpu:
voltape will be adjusted. If either "A" or
"'I"
is pressed twice
c
clntinirou\ly. the output ~roltagewill be adjusted immediately.
e.
The ucliustine rates are 0.1VIstep on fine ad.just mode and IV/step on
t
o:irsc. adjust mode.
f.
Tiefit-%{six tepsof adjustrnent will be spent 0.25 seconds per step.
If
1
lc
ki'?
"A*,
or
-vw
1s
'
pressed continuously.
it
will spend 0.13 second
pel- stl7p
foi-
the rest steps. If the key is released. the voltage
:tl,i~~ctnicnt\~.ouldbe stopped and po back to the original adjustment
cprrcl
(0.25seconds per step) automatically.
g.
Tf
the output mode is setting
ON
I
the indicator 'OUTPUT' would
lzlit~. the output volta~e could follow the setting voltage
ci:nultnncously
Cavtion:
If
there is no function test
of
voltage
'v'
or 'v',the voltage
output mode would be suggested to switch to 'OFF' status
for
avoiding unnecessary mistakes occurring.
h. If any key mentioned above is 11ot pressed for 2 seconds continuously.
APS-9301/9501/9102 would po back to the normal operation and
the voltage display could show tlie I-eadingvalue automatically.
2.Frequencv Setting
Frequency setting contents
'50Hz'. '60Hz'.
'A'
and
'v'
four keys
a. Either the key
'50Hz'
or the key
'60Hz'
is pressed, the frequency u
-
ill
be changed immediately to 50Hz. 60Hz respectively. Meantvhile the
output frequency will be changed coincidentally.
b.
lief frequency
ranges from 45Hz to 99.9Hz can be adjusted by 0.1 Hz
per step in fine adjustment Inode and
1
Hz per step
in
coarse
adjustnient mode. The frequency ranges from IOOHz to 500Hz can be
adjusted by
1
Hz per step in fine adjustment and l0Hz per second in
coarse adjustment mode.
c. The other setting are same as voltape qetting
3.Hi.qh /Low Voltaqe rauqe selection:
Press the key of 'RANGE'. if the indicator lights, the output rvltage
would be setting on the high voltage range. othertvise. the system
would be setting on low voltage range. The changed range would not
cause the setting voltage to clianee. hone~er.there is a 201ns
interruption during the voltage ranpe changing. The non
-
reasonable
I
-
ange changing (For example. the \-oltage sets 200V but the ranpe is
changed to the low range)
is
not acceptable by APS-9301/9501/9102.
Note: High range voltage 0
-
30011
Low range voltage 0
-
150V
4.Instmtnentation selection:
a. Press the key of 'A', the indicator of current rvill light and the
LED
display will show the
\.slue
of current.
b.
Press the key of
'W'.
the indicator of po\i;er will light and the
LED
display will show the value of wattage.
c. Press the key of 'PF', the indicator of por5-erfactor will light and tlie
LED
display will show the value of porver factor.
Artisan Technology Group - Quality Instrumentation ... Guaranteed | (888) 88-SOURCE | www.artisantg.com