
SERVICE MANUAL
12LRN
Parts marked with " " are important for maintaining the safety of the set. Be sure to replace these parts with specified ones for maintaining the
safety and performance of the set.
This document has been published to be used for
after sales service only.
The contents are subject to change without notice.
CHAPTER 1. SPECIFICATION
[1] SPECIFICATION ........................................... 1-1
[2] EXTERNAL DIMENSION ..............................1-3
[3] WIRING DIAGRAM .......................................1-4
[4] ELECTRICAL PARTS.................................... 1-4
CHAPTER 2. EXPLAMATION OF CIRCUIT AND OP-
ERATION
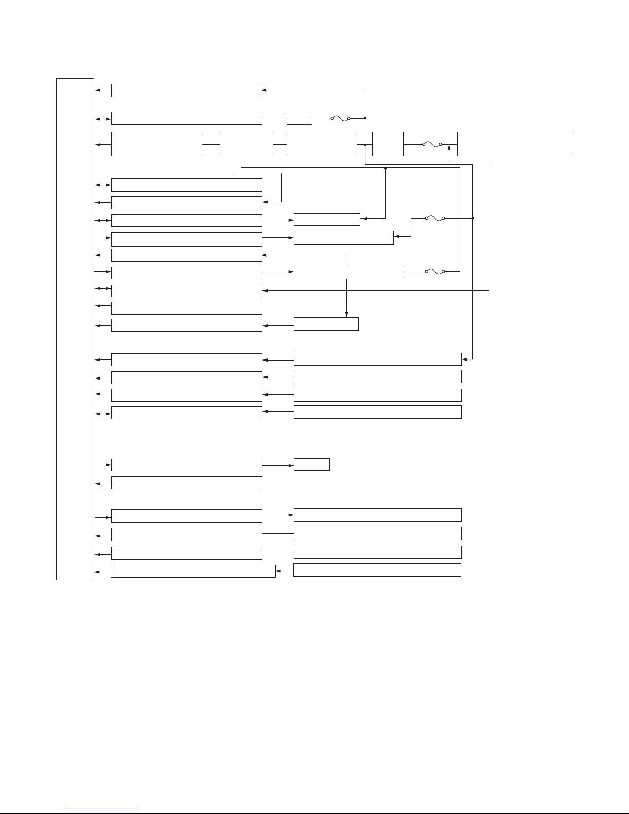
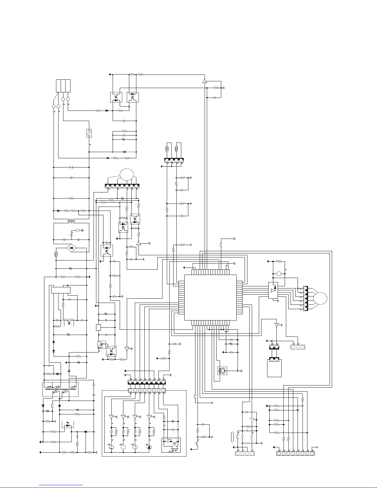
[1] BLOCK DIAGRAMS ...................................... 2-1
[2] MICROCOMPUTER CONTROL SYSTEM........2-3
[3] FUNCTION .................................................... 2-7
[4] OPERATION MANUAL................................2-16
CHAPTER 3. FUNCTION AND OPERATION OF PRO-
TECTIVE PROCEDURES
[1] PROTECTION DEVICE FUNCTIONS AND
OPERATIONS ...............................................3-1
[2] AIR TO AIR HEAT PUMP OPERATION IN
THERMISTOR ERROR................................. 3-3
[3] THERMISTOR TEMPERATURE CHAR-
ACTERISTICS...............................................3-5
[4] HOW TO OPERATE THE OUTDOOR
UNIT INDEPENDENTLY ...............................3-6
[5] GENERAL TROUBLESHOOTING CHART........ 3-6
[6] MALFUNCTION (PARTS) CHECK METH-
OD.................................................................. 3-8
[7] OUTDOOR UNIT CHECK METHOD ............3-11
[8] TROUBLESHOOTING GUIDE .................... 3-14
CHAPTER 4. REFRIGERATION CYCLE
[1] FLOW FOW REFRIGERANT ........................ 4-1
[2] STANDARD CONDITION .............................. 4-1
[3] TEMPERATURE AT EACH PART AND
PRESSURE IN 3-WAY VALVE....................... 4-1
[4] PERFORMANCE CURVES ........................... 4-2
CHAPTER 5. DISASSEMB LY PROCEDURE
[1] INDOOR UNIT ............................................... 5-1
[2] THE WIRE GUARD AND THE PLASM-
CLUSTER UNIT............................................. 5-4
[3] OUTDOOR UNIT ........................................... 5-6
Parts Guide
TopPage
CONTENTS
SPLIT TYPE
12LR-N
MODEL
In the interests of user-safety (Required by safety regulations in some
countries) the set should be restored to its original condition and only
parts identical to those specified should be used.
AIR TO AIR HEAT PUMP
09LR-N