7
© Kemppi Oy / 1515
EN
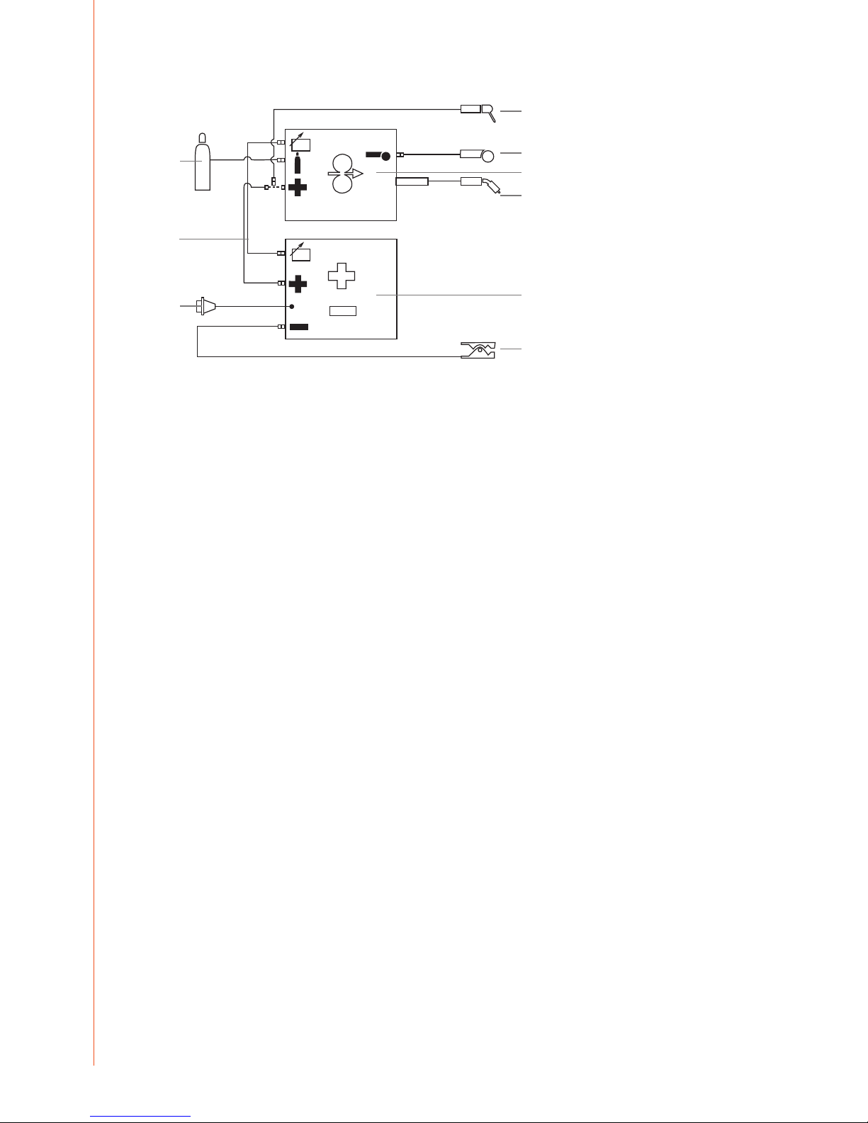
2.3 Connection to the mains supply
FastMig power sources are delivered equipped with 5 m mains cable without plug.
If local electricity regulations of operating country are stating otherwise, the mains cable
should be replaced in conformity with the local regulations.
Connection of the mains cable, mounting and change of the plug should only be carried out
by a competent electrician.
Remove the machine’s right side plate to enable the mounting of a mains cable.
M 420MV power source can be connected to the mains supply of 220...230 V 3~ or 380...440 V
3~ .
If changing the mains cable take into consideration the following:
The cable is entered into the machine through the inlet ring on the rear panel of the machine
and fastened with a cable clamp (05). The phase conductors of the cable are coupled to
connectors L1, L2 and L3. The earth protection coloured green-yellow is coupled to connector.
NOTE! If you are using 5-lead cable, do not connect neutral conductor.
Sizes of the mains cables and fuse ratings for the machine at 100 % duty cycle are specied in
the table below:
Rated voltage Fuses, slow-blow Connection cable *) mm²
380...440V 3~ 35 A H07RN-F 4G10 (10 mm²)
220...230V 3~ 50 A H07RN-F 4G10 (10 mm²)
*) In cables of S type there is a protective grounding conductor coloured green-yellow.
2.4 Welding and earth return cables
Recommended copper cables with cross-sectional area are as follows:
FastMig M 420MV 70 ... 95 mm²
In enclosed table are shown typical load capacities of rubber insulated copper cables, when
ambient temperature is 25º C and lead temperature is 85º C.
Cable Duty cycle ED Voltage loss / 10 m
100 % 60 % 30 %
50 mm² 285 A 370 A 520 A 0,35V / 100 A
70 mm² 355 A 460 A 650 A 0,25V / 100 A
95 mm² 430 A 560 A 790 A 0,18V / 100 A
Do not overload welding cables due to voltage losses and heating.
NOTE ! Always check the serviceability of the earth return cable and clamp. Ensure the metal
surface to which the cable is connected is clean from metal oxide or paint. Check the connector to
the power source is fastened correctly.