
PARADIGM – INSTALLATION/OPERATION MANUAL
Paradigm3Jun 10
1.0 HOMEOWNER INFORMATION
1.1 INTRODUCTION
Please read and understand this manual before installing, operating or maintaining the
furnace. This furnace is equipped with an electronically commutated motor (ECM) for the main
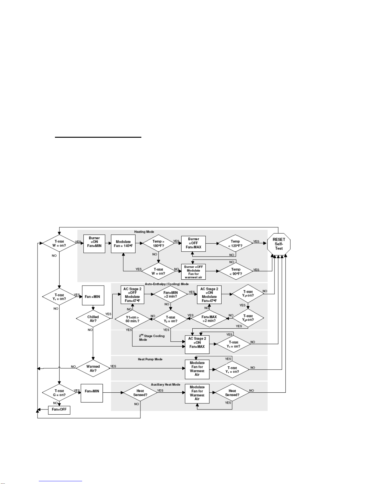
circulation blower. The ECM will significantly reduce the electrical power consumption and will
enhance home comfort. To ensure you have a clear understanding of the operating
procedures of this furnace please take the time to read section 1.0 HOMEOWNER
INFORMATION of this manual.
1.2 AIR FILTERS
To maintain furnace performance and safety, replace dirty filters as required or at least once
every heating season. Use new approved disposable filters of the same size and type, or clean
permanent filters according to manufacturer’s instructions. Replace the filters or clean the filter
more often if dusty conditions exist. Dirty, clogged or wrongly sized filters will impair the
furnace performance and may cause the furnace to shut down or overheat. The air filter
bracket can be mounted with the door facing out from either side or rear of the furnace. The
filter size can be found in section 7.0 GENERAL SPECIFICATIONS.
1.3 REGULAR MAINTENANCE
Have a qualified technician check complete furnace operation at least once a year. In Canada
see B139, Section 14, Maintenance, for recommended servicing procedure. Heat exchanger
ducts are accessed through the burner support plate, the front secondary cleanouts and the
rear collector. Replace stainless steel gas baffles after cleaning.
1.4 WARNINGS
NEVER:
oBurn garbage or paper in the furnace
oStore combustible material around the appliance
oUse gasoline, crankcase drainings or any oil containing gasoline
oStore items within required clearances of the furnace, see section 7.0 GENERAL
SPECIFICATIONS for proper clearances to combustibles
oTamper with the furnace controls – call your service technician
oDeprive the furnace of air for ventilation, never allow the return air registers to become
blocked or obstructed
oAllow the furnace to be subject to freezing conditions unless the furnace has been
serviced and prepared by a qualified service technician for these conditions. Condensate
conditioner cartridge may rupture.
1.5 EXHAUST VENT TERMINATION
It is the responsibility of the homeowner to ensure that the area around the vent terminal and
air intake is free of snow, ice, and debris. The vent terminal should be checked during heavy
snowstorms to ensure proper operation. Also ensure that the combustion air supply to the
burner is not obstructed.