
Manuel d'instructions d'installation et
d'entretien Moteurs à induction triphasés en
MAX MOTION
Ce MANUEL D'INSTRUCTIONS a été préparé pour le personnel
autorisé à installer, utiliser et entretenir le moteur à induction
triphasé en font d’acier MAX MOTION EN TOUTE SÉCURITÉ et
CORRECTEMENT.
INSPECTION sur RÉCEPTION et MANUTENTION
- Vérifiez immédiatement si le moteur présente des dommages
externes qui auraient pu survenir pendant le transport et, le cas
échéant, informez sans délai le représentant MAX MOTION le plus
proche.
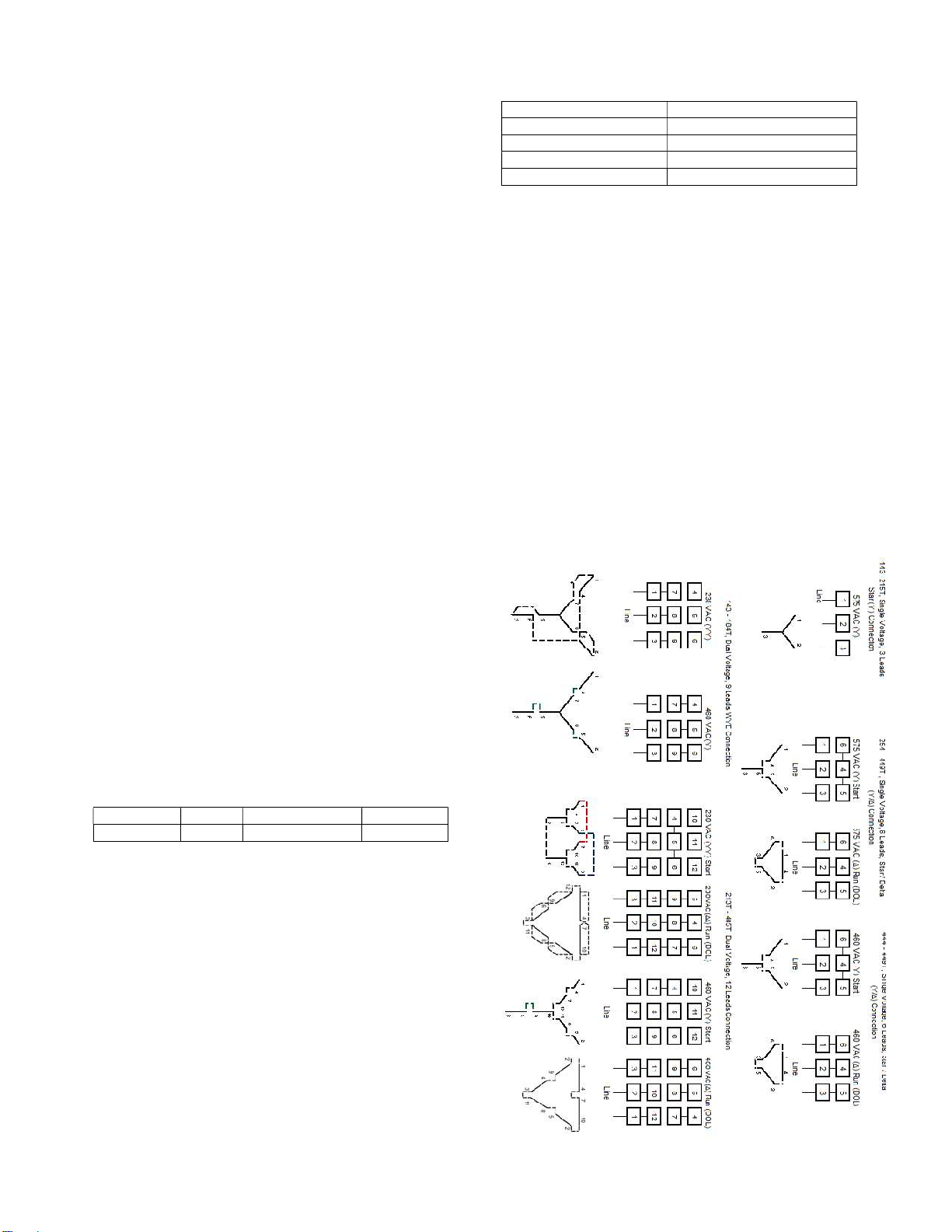
- Vérifiez les données de la plaque signalétique, en particulier la
tension et la connexion des enroulements.
- Tourner l'arbre de pour vérifier qu'il tourne librement.
- AVERTISSEMENT! Le moteur doit être soulevé par les anneaux
de levage ou les oreilles. Ceux-ci sont prévus pour soulever le
moteur uniquement. Ils ne doivent pas être utilisés pour soulever
d'autres équipements qui peuvent être attachés au moteur. Tous
les boulons à œil doivent être complètement serrés. Lors du
levage du moteur, veillez à ne pas endommager d'autres pièces
telles que l'extension de l'arbre, le capot du ventilateur, le
ventilateur, les bobinages, etc.
AVERTISSEMENT !! Les consignes de sécurité suivantes doivent
être respectées.
- Les pièces rotatives du moteur et les connexions haute tension
peuvent causer des blessures graves, voire mortelles, si elles sont
mal installées, utilisées ou entretenues. Le personnel responsable
doit être familiarisé avec NEMA MG2 (Normes de sécurité pour la
construction et la sélection des guides, l'installation et l'utilisation
des moteurs et générateurs électriques), le Code national de
l'électricité (NEC) et toutes les réglementations de sécurité
locales.
- Lors de l'entretien, toutes les sources d'alimentation du moteur
et des accessoires doivent être hors tension et déconnectées et
toutes les pièces rotatives doivent être inactives.
- Les dispositifs de levage, lorsqu'ils sont fournis, sont destinés
uniquement au levage du moteur. Lorsque deux appareils sont
fournis avec le moteur, une double chaîne doit être utilisée.
- Une protection appropriée doit être utilisée lors de travaux à
proximité de machines à haut niveau de bruit.
- Les moyens de sécurité et de protection NE DOIVENT PAS être
contournés ou rendus inopérants.
- Le châssis du moteur électrique doit être mis à la terre
conformément au Code national de l'électricité et aux
réglementations locales applicables.
- Une enceinte appropriée doit être prévue pour empêcher l'accès
au moteur par des personnes autres que le personnel autorisé.
Des précautions supplémentaires doivent être observées autour
des moteurs qui sont contrôlés automatiquement ou qui ont des
relais de réinitialisation automatique ; le moteur pourrait
redémarrer inopinément et provoquer des blessures graves.
- Lorsque des courroies sont utilisées pour entraîner l'équipement,
un protège-courroie doit être utilisé pour éviter les blessures
pouvant être causées par la rupture des courroies.
- L'arbre doit pouvoir tourner librement avant le démarrage du
moteur.
INSTALLATION / MONTAGE
La fondation du moteur doit être suffisamment rigide pour
minimiser les vibrations et maintenir l'alignement entre le moteur
et l'équipement entraîné. Les moteurs sont dynamiques équilibré
en usine selon les normes NEMA sur la limite de vibration.
Cependant, des vibrations au niveau du moteur et de
l'équipement entraîné peuvent se produire si la base sur laquelle
ils sont montés n'est pas assez rigide. Pour minimiser les
vibrations, une base solide et rigide doit être fournie pour le
moteur et l'équipement entraîné.
Seul un personnel formé doit effectuer l'installation du moteur.
Application à entraînement direct : les moteurs à connexion
directe peuvent être couplés à la charge via un accouplement
flexible. La moitié de l'accouplement ne doit pas être installée par
martelage, à moins que l'extrémité opposée de l'arbre puisse être
soutenue pour éviter d'endommager les roulements. Un
alignement mécanique précis est essentiel pour un
fonctionnement réussi. Alignez les arbres avec précision. Si la
rotation inverse peut endommager l'équipement entraîné,
VÉRIFIEZ LA ROTATION avant de connecter le moteur à la charge.
Voir Démarrage.
Application d'entraînement par poulie / courroie :
- Montez la poulie du moteur près du logement de roulement.
- Laisser un jeu suffisant pour le jeu axial du rotor.
- Le diamètre de la poulie ne doit pas être inférieur aux valeurs
recommandées par NEMA. Voir NEMA MG-1-14.42.
-Aligner soigneusement les poulies. Serrez la courroie juste assez
pour éviter tout glissement.
Orifices d'évacuation de la condensation : Sur les moteurs Max
Motion en fonte d’acier TEFC, les orifices d'évacuation de la
condensation sont situés à chaque extrémité de la carcasse du
stator où se trouvent les pieds et sur la face des moteurs à bride
de sortie (TC, JM, JP). Les bouchons de trou de vidange installés en
usine doivent être retirés pour éviter l'accumulation d'eau de
condensation. Sur les installations horizontales F1 ou F2, retirer
les bouchons situés à chaque extrémité du stator. Dans les
installations montées verticalement sur l'arbre de sortie vers le
bas, retirez les bouchons situés sur la face de la bride de sortie. Le
programme d'entretien périodique doit inclure l'inspection des
drains pour les garder exempts de débris et s'écouler librement.
Moteur monté sur pied : le moteur doit être installé sur une base
rigide pour éviter les vibrations excessives et doit être solidement
fixé à une base avec des boulons de taille maximale.
Moteur sans pied à bride : Tous les ajustements sont usinés avec
précision pour correspondre à l'équipement entraîné. Les surfaces
correspondantes doivent être exemptes de saleté ou de bavures
et solidement engagées. L'ensemble complet doit tourner
librement sans forcer l'arbre et les roulements à cause du
désalignement et de la poussée.
EMPLACEMENT
- Les moteurs ODP (anti-gouttes) sont destinés à être utilisés dans
des atmosphères relativement propres, sèches et non corrosives.
Gardez les enroulements propres avec une brosse douce, un
chiffon ou un aspirateur.
- Les moteurs totalement fermés peuvent être installés là où la
saleté, l'humidité et la corrosion sont présentes.
REMARQUE : dans tous les cas, AUCUNE structure environnante
ne doit obstruer le flux normal d'air de ventilation sur le moteur.
- AVERTISSEMENT! N'INSTALLEZ PAS ce moteur là où des vapeurs
ou poussières dangereuses, inflammables ou d'explosion ou
d'incendie et de dommages matériels ou de blessures au
personnel.