
MILPOWER SOURCE 110BA1UM, REV(B)
1
1. General Description
1.1 Intended Applications
The M110BA-1 is a high quality, rugged, 1kW / 2KVA, 19” rack-mounted Un-interruptible Power
Source (UPS). In addition to full compliance with all the requirements of MIL-STD-1399 (Section
300), the M110BA-1 is specifically designed to meet the harsh military shipboard environment. The
high reliability and ruggedness of the M110BA-1 make it an excellent choice not only for military
shipboard applications, but for critical shore-based applications as well.
1.2 Functional Overview
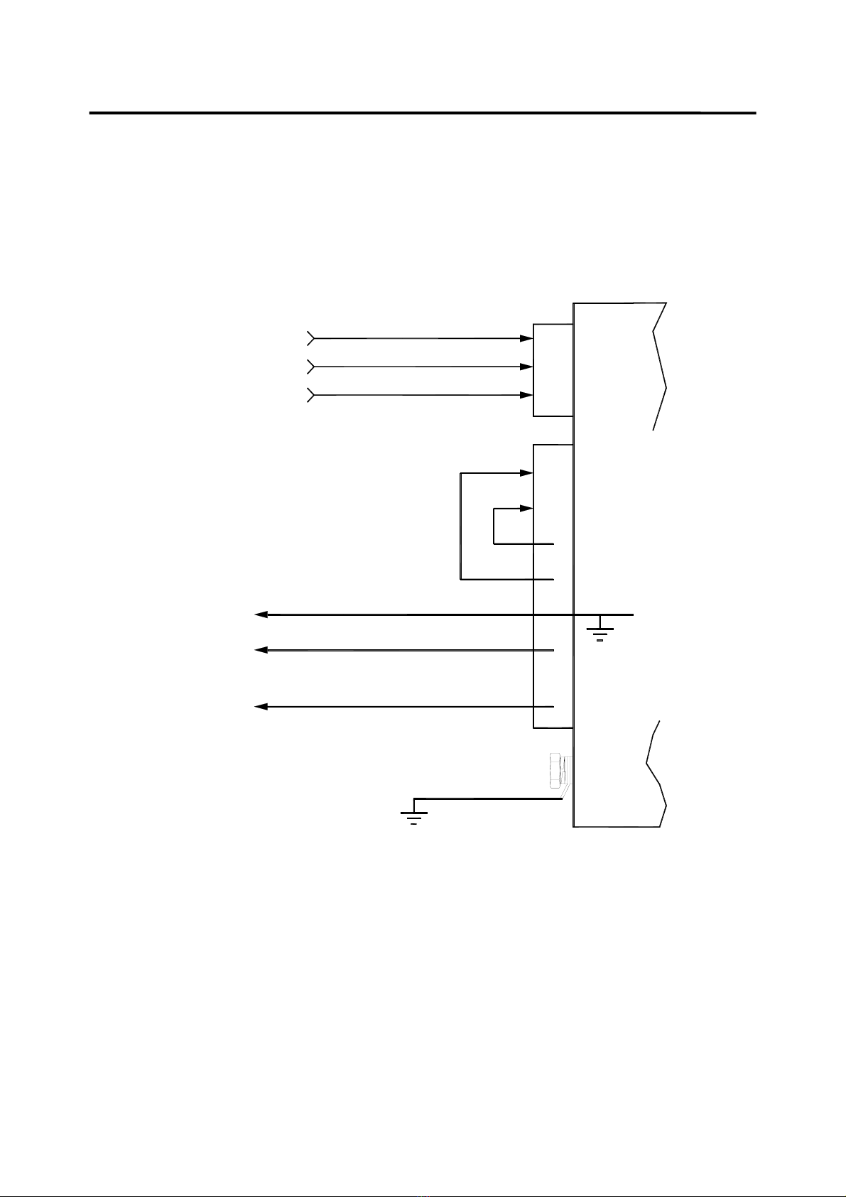
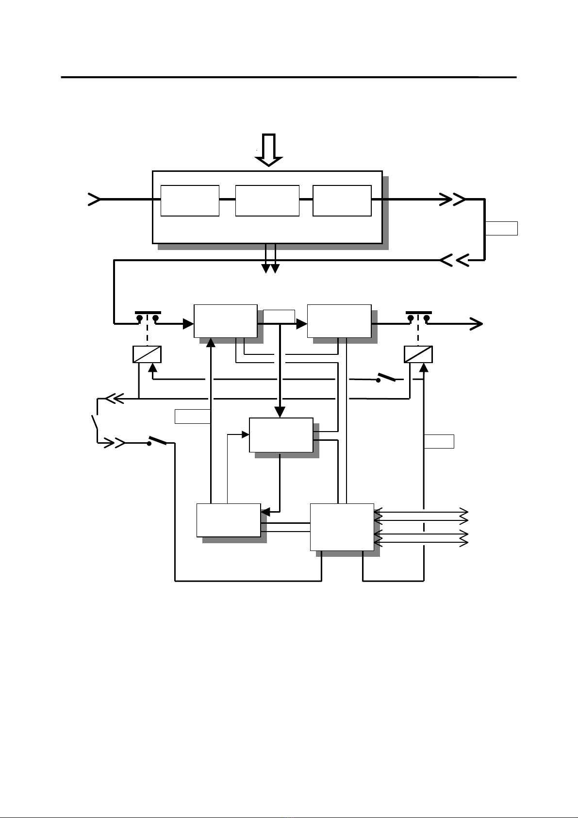
The M110BA-1 consists of two main sections: Power Conditioner and UPS (see Fig. 1).
The Power Conditioner is an isolation transformer (with RFI filters and spike absorbers). Both the
input and output of the Power Conditioner are available to the user via the external connectors of
the unit. This configuration allows the user to externally bypass the UPS section of the M110BA-1
without loosing the surge protection and noise filtering provided by the Power Conditioner. This
capability is extremely important in shipboard applications since most standard commercial
equipment is designed to operate safely from grounded AC lines, whereas in standard shipboard
electrical systems both lines are HOT and none may be grounded. The power conditioner allows
the safe connection of commercial equipment to standard shipboard electrical systems without
creating a safety hazard. See Section 3 for detailed connection diagram. In addition to 115Vac, the
isolation transformer provides a low voltage for the 24Vdc contactor supply. When AC input drops,
the 24Vdc is provided from battery power.
The UPS is composed of a high power factor AC-DC Converter, a Removable Battery Pack, a
Battery Charger, a DC-AC Inverter and a microcontroller-based Control Circuit.
The AC-DC Converter is a high frequency switching converter that provides 320VDC to the DC-AC
inverter. The AC-DC converter draws clean sine input current waveform and does not induce
electrical noise into the input lines.
The Removable Battery Pack contains the energy source used by the UPS to provide power during
AC input failures. The Battery Pack includes eight 12V / 5AH lead-acid, sealed, maintenance-free
type cells. It provides 10 minutes of full rated output power. The Battery Pack is not a serviceable
item. It cannot be disassembled, and can only be replaced as a single unit.
The Battery Charger is a high frequency, voltage-regulated and current-limited DC to DC converter.
It is powered from the 320VDC output of the AC-DC Input Converter and provides temperature-
compensated float charge to the Battery Pack.
The DC-AC Inverter is high frequency inverter that generates clean sine-shape 115VAC voltage
from the 320VDC output of the AC to DC Input Section. The DC-AC Inverter is current-limited and
has an overload protection circuit that turns it off (latched) after a delay from the time the load
exceeds 120%. The delay depends upon the overload level.
The Control Circuit is a microcontroller-based circuit that provides monitoring of the unit’s status
(battery charge, load level, input and output levels, etc.) and supports communications and front
panel status indicators.
Note that when the UPS is bypassed, an external circuit breaker (or fuse) must be used in order to
protect the Power Conditioner from overload. The circuit breaker may be on the input or output
side of the Power Conditioner. The Power Conditioner contains internal fuses on its input. These
internal fuses are intended only as a safety feature in case of an internal failure and should not be
used as overload protection devices.