
TROUBLESHOOTING
Most problems are easily remedied by consulting
the trouble-shooting guide. If problems still persist,
contact PrecisionTemp or an authorized service
center. Only a qualified technician should do any
work involving the gas system.
A periodic visual check of the burner flames should
be done by observing the flame through the opening
in the heat exchanger. There should be blue flame
with minimum or no yellow tipping. There should be
nothing obstructing the flow of combustion and
ventilation air.
Burner maintenance should be performed by a
PrecisionTemp Authorized Service Technician.
NOTE: The heater is dormant until it senses
water flow. When a water tap is turned on to at
least .5 GPM the burner will fire until water flow
is turned off and the heater again goes dormant.
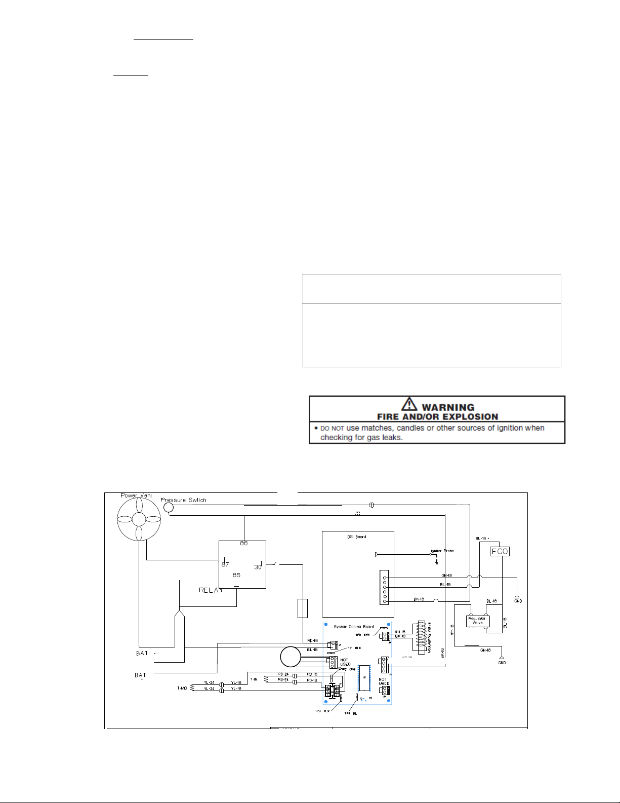
Heater Does Not Come On When The Water is
turned on. (Power vent not running)
1. Be sure power is on and panel breaker is not
tripped.
2. Check electrical contacts. Be sure the connector
is plugged into board. Using a voltmeter, check for
12Volts on this connector.
3. Be sure all electrical connectors are secure and
the polarity is correct. (Red wire to positive terminal).
4. Fuse in power wire might be blown. Replace
fuse.
5. Locate the ECO, high temperature switch (red
and purple wires) at the upper left hand of the heat
exchanger. Check for open circuit condition. The
ECO should be reset by pushing the reset button
when temperature drops below 160 degrees.
6. Be sure there is a battery in the system. Never
connect the heater directly to a power converter.
Some converters have circuits that are not pure DC.
This can cause malfunctions or damage to the
heater and is not covered by warranty.
7. Be sure that no water-mixing valve has been left
in the on position, using the showerhead as a shut
off. This will permit water to bypass the water heater
and bleed cold water into the hot water system.
Always turn off both hot and cold water valves after
using.
8. Be sure that the bypass valve at the water
plumbing connections is in the "off" position. An
open valve can also permit water to bypass heater,
causing it not to fire.
There Is No Ignition When Water Is On (Power
vent is running)
1. Be sure the gas valve at the tank is “On”, there is
gas in the tank and the gas line is purged of all air.
2. Be sure that water flow is at least .5 gallon per
minute.
3. Check that the ignition wire is plugged into the
spark tower on the ignition control and is not touching
anything else.
4. Check flame site hole to see if igniter is sparking
from the probe to the burner. Contact PrecisionTemp
or your nearest authorized service representative.
5. Check that there are no cuts or breaks in the wire.
Align it so that it is not in contact with anything but the
terminal.
6. Be sure that the power vent fan has 12 volts to it
when there is water flowing and there are no
obstructions in the flue pipe.
7. Safety pressure switch may be out of adjustment.
Contact PrecisionTemp or your nearest authorized
service representative.
No Water Flows From Tap When Tap is Turned
on.
Be sure that water supply is turned on and that there
are no obstructions.
Burner Turns On But Temperature Fluctuates
Erratically.
1. May be caused by excessive restriction at the
water outlets, showerheads, aerators or water
strainers. These should be cleaned and any
showerhead flow restrictor removed.
2. If temperature fluctuates as the pump cycles, a
pressure accumulator tank is needed in the water
system. If you have an accumulator tank, check to
see if it has become filled with water. If it has, drain it
so that it contains air only.
Heater Comes On But Rapidly Cycles On And Off.
1. Water flow is too low. Increase flow at a tap. Clean
all aerators and shower head screens to assure at
least .5 GPM of water flow
2. Water pump is not functioning properly. Repair or
replace pump.
3. If the heater cycles as the pump cycles, a pressure
accumulator tank is needed in the water system. If
you have an accumulator tank, check to see if it has
become filled with water. If it has, drain it so that it
contains air only.
4. Air is in the water line. Bleed air by turning on all
water taps.
5. Hot and cold water lines connected to heater are
reversed. Correct by reversing their positions.
10.