
AIR FORCOMBUSTION AND VENTILATION
WARNING: This heatershallnot be installedin a confinedspace or unusually tight construction unless
provisions are provided for adequate combustion and ventilationair. Read the following instructions to insure
proper fresh air for this and otherfuel-burning appliances in yourhome.
PRODUCING ADEQUATEVENTILATION
The following are excerpts from National FuelGas Code, NFPA54/ANSI Z 223.1,Section 5.3, Air forCombustion
and Ventilation. All spaces in homes fall into one of the three following ventilationclassifications:
1.Unusually Tight Construction
2.Unconfined Space
3.Confined Space
The informationon pages 7 through 9 will help youclassify your space and provide adequate ventilation.
Confined andUnconfined Space
The National Fuel Gas Code, ANSI Z223.1 defines a confined space as a space whose volume is less
than 50 cubic feet per 1,000 BTU per hour (4.8 cubic meter perkilowatt)of the aggregate input rating of
all appliances installed in that space and an unconfining space as a space whose volume is notless than
50 cubic feet per 1,000 BTU per hour (4.8 cubic meter perkilowatt)ofthe aggregate inputrating of all
appliances installed in that space. Roomscommunicating directly with the space in which the appliances
are installed*, through openings notfurnishedwith doors, are considereda part of the unconfined space.
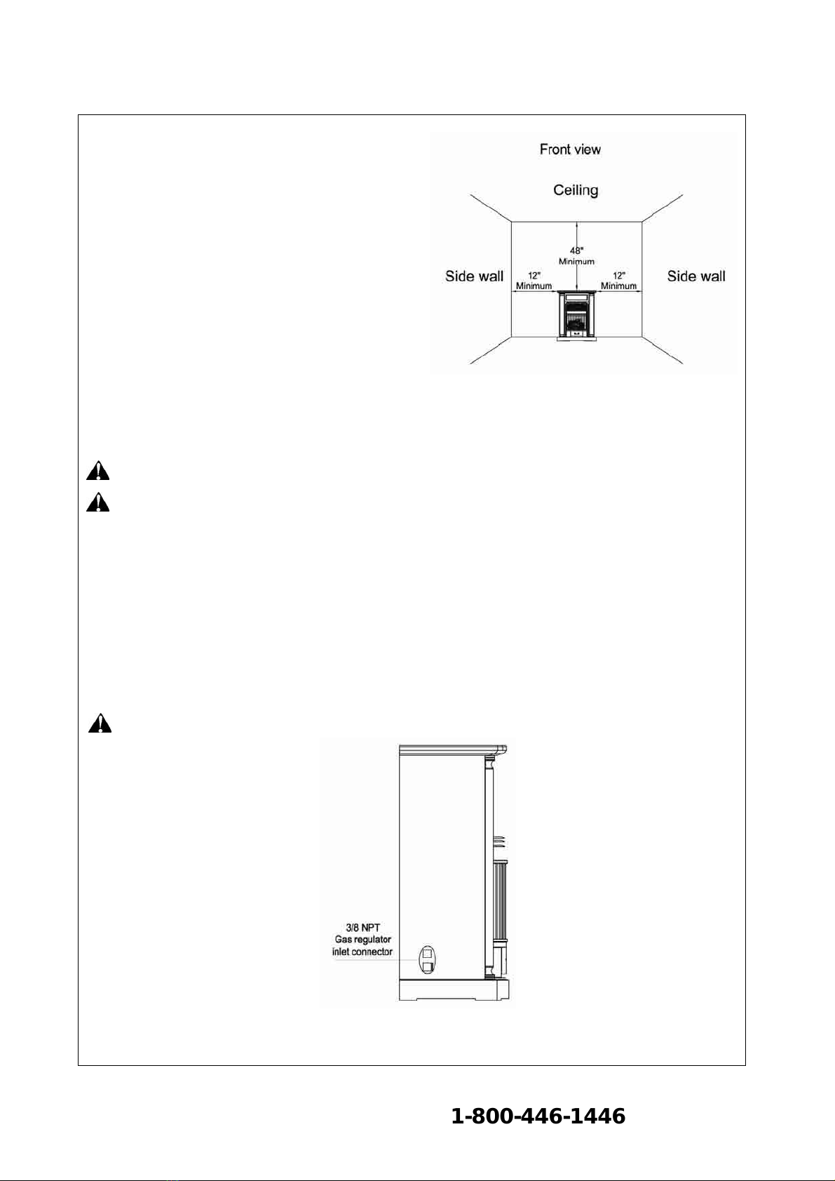
This heatershallnot be installed ina confined space or unusually tight construction unless provisions are
provided for adequate combustion and ventilation air.
* Adjoining rooms are communicating only if there are doorlesspassageways or ventilation grills betweenthem.
Unusually Tight Construction
The air that leaks around doorsand windows may provide enough fresh air for combustion and ventilation.
However, in buildingsof unusually tight construction,you must provide additional fresh air.
Unusuallytightconstruction isdefined asconstruction where:
a) walls and ceilings exposed to the outside atmosphere have a continuous water vaporretarder with a
rating of one perm (6×10-11kg per pa-sec-m2)or lesswithopenings gasketed orsealed and
b) weather stripping has been added on windows that can be opened and doorsand
c) caulking orsealants are applied to areas such as jointsaround window and door frames, between sole
plates and floors, between wall-ceiling joints, between wall panels, atpenetrations for plumbing,electrical,
and gas lines, and at other openings.
If yourhome meets all of the three criteria above, you mustprovide additional fresh air.See Ventilation Air
From Outdoors(page 9).Ifyour home does not meet all of the three criteria above, proceed to Determining
Fresh-AirFlow For Heater Location (below).
DETERMININGFRESH-AIR FLOW FOR HEATERLOCATION
Determining ifYou Have aConfined or Unconfined Space
Use this worksheet to determine if you have a confined or unconfined space.
Space: Includes the room in which you will install heaterplus any adjoining rooms with doorless
passageways or ventilation grillsbetween the rooms.
1.Determine the volumeofthe space. Length ×Width ×Height=_____________ cu. ft. (volume of space)
Example: Space size 20ft. (length) ×16ft. (width) ×8ft. (ceiling height) = 2560cu.ft.(volumeof space)
Ifadditional ventilationto adjoining room is supplied with grillsoropenings, add the volume of these
rooms to the total volume of the space.
7
www.PartsFor.com 1-800-446-1446
For replacement parts contact: