INTRODUCTION
The T L Audio Dual Pentode Pre-Amplifier is a very high quality, valve based
microphone and instrument amplifier. Transformer coupled microphone inputs and
front panel accessible instrument inputs are amplified by Pentode and Triode valve
stages with variable gain and switchable HF and LF filters. The output levels are
controlled by rotary faders, with headroom indicated by Signal, Peak and Clip LEDs.
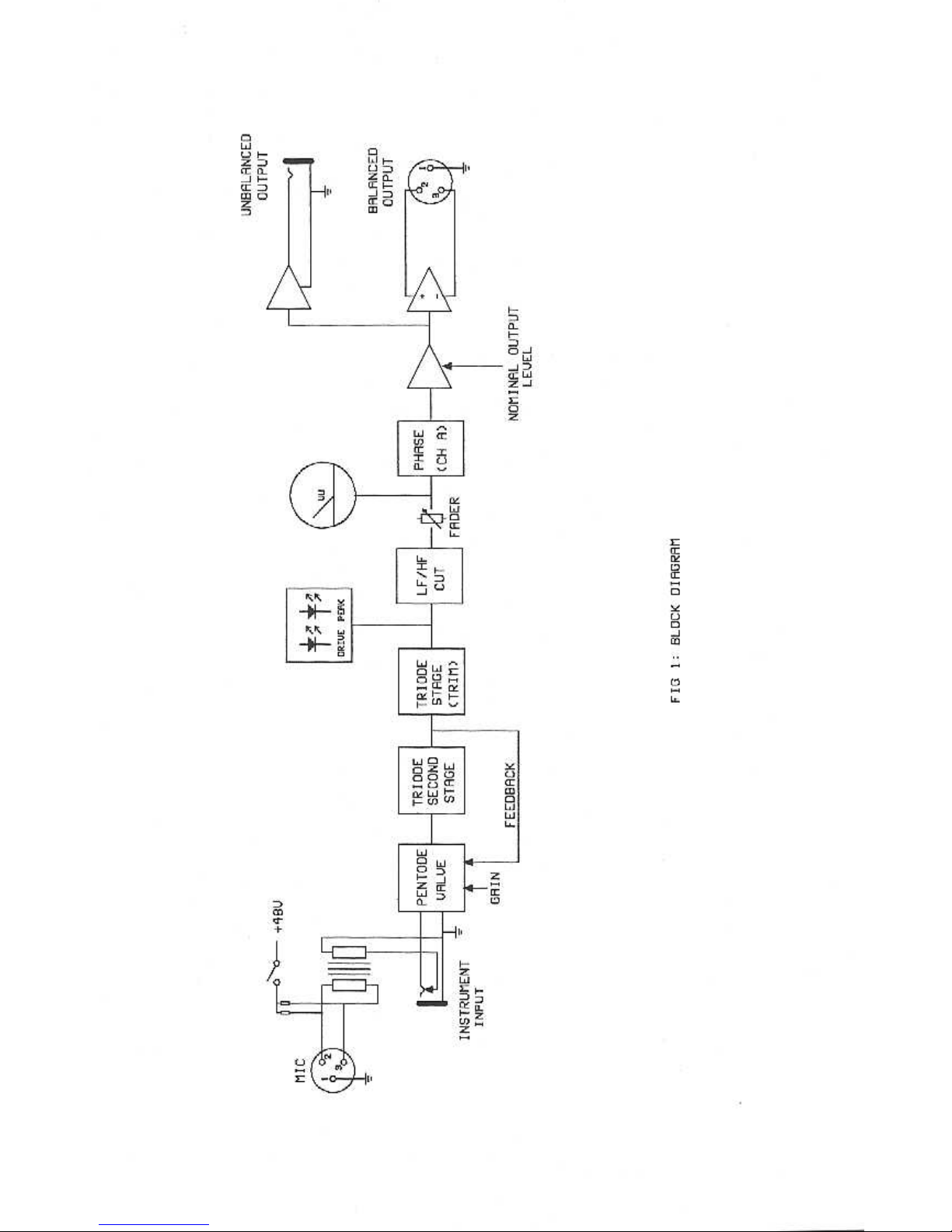
The block diagram of one of the channels is shown in fig.1. The microphone input is
balanced, suitable for low impedance (150-600 ohm) microphones and is transformer
coupled to the pentode first stage valve. The pentode valve type is the EF86, which
has been employed in many of the renown valve amplifier designs from the 1960’s
onwards, and which remains the first choice for a very low noise, high quality input
stage. A twin ECC83/12AX7 triode provides second stage gain plus variable trim built
around the third stage. The instrument input is via an unbalanced jack socket on the
front panel, bypassing the transformer, and is suitable for medium to high impedance
sources including active and passive guitars, and keyboards.
Gain control is switched in 10dB increments, from 20dB to 50dB, with the
continuously variable, centre-detented, trim control adding a further +/- 12dB. The HF
and LF Cut stages are second order passive filters which are switchable to Off (i.e.
maximum bandwidth), plus 3 frequencies per filter. Channel A is additionally
equipped with a phase reverse switch to ensure correct phase relation of an overall
stereo system.
A solid state, balanced output stage completes the signal path by providing a high
drive capability suitable for connection to virtually any mixing console, amplifier or
PA system. An unbalanced jack socket output and +4dBu / -10dBu nominal output
level switch are also provided.
Please read this manual fully before installing or operating the Pentode Pre-Amplifier.