- 7 -
CM Series INSTRUCTION MANUAL Ultra Stereo Labs, Inc.
Installation
Mount the CM Series
The ideal place for the CM Series Monitor is in the sound rack or
projector console between the stereo processor and power
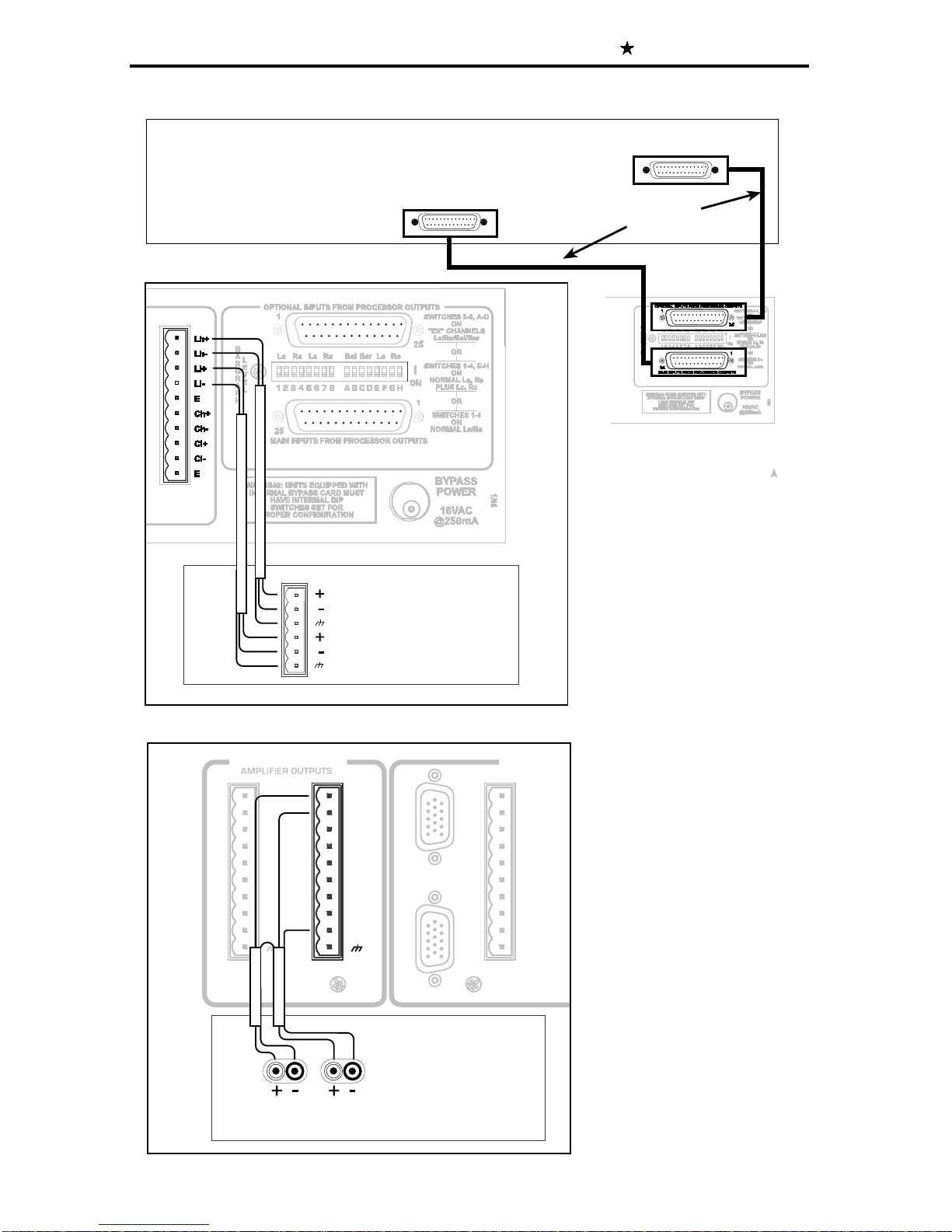
amplifiers. DB25 and HD15 connectors are available on the back plane
to make installation quick and easy. Alternatively, terminal blocks allow
the use of stripped and tinned wire. They are pluggable for easy service
and trouble shooting.
Monitor Hookup
1. Power: Connect the unit to the AC power outlet using the standard
IEC cable provided. Any power source from 100-250VAC, 50-60 Hz
will be sufficient.
2. Monitor Inputs From Processor Outputs: Use the male-female
25 pin D cable to connect the output of the cinema processor to the
main input of the CM Series. If “EX” channels are to be used, then plug
an additional male-female 25 pin D cable from the “Optional Outputs”
at the processor to the “Optional Inputs” of the CM Series.
3. Crossover Outputs to Power Amplifier Inputs: The CM Series
utilizes HD15 connectors that mate with several popular amplifiers.
Plug one end of the “VGA” HD15 cable into the chassis connector on
the rear of the CM Series. Plug the other end of the cable into the
appropriate amplifier. The VGA cable not only sends the CM Series
crossover signal to the amplifiers, but also sends a power amp output
signal back to the CM Series monitor. This vastly simplifies rack wiring.
USL, Inc. stocks 2’, 4’ and 6’ long VGA cables.
Terminal blocks are also provided on the back of the CM Series chassis
to allow wiring to traditional amplifiers without the HD15 interface. All
crossover outputs are balanced. Please use two conductor shielded
cable to minimize ground loops and hum. Connect each of the crossover
channel outputs to the appropriate amplifier inputs.
4. Monitor Inputs From Power Amplifier Outputs: When VGA cables
are NOT being used, the amplifier outputs must be connected to
terminal blocks 2 & 3. Unshielded wire can be used to connect the
output of the amplifiers to the appropriate monitor speaker.
Inputs on the rear panel of the CM Series: All of these inputs are
unbalanced except for the subwoofer.
NOTE: you must select “EX” or
NORMAL (non “EX”) channel routing
using the DIP switches on the rear
panel of the CM Series.