
HDMI Over CAT5
Receiver
at 150 Meters
Operation Manual
CA-HDMI150R
Cypress HDMI Over CAT5 Series:
Product
CA-HDMIAT
CA-HDMI 50R
CA-HDMI 100R
CA-HDMI 150R
CA-HDMI 250R
Description
HDMI Over CAT5 Transmitter
HDMI Over CAT5 Receiver at 50 meters
HDMI Over CAT5 Receiver at 100 meters
HDMI Over CAT5 Receiver at 150 meters
HDMI Over CAT5 Receiver at 250 meters
20070803 MPM-CAHDMI150R
Home page: http://www.cypress.com.tw
CYPRESS TECHNOLOGY CO., LTD.
TABLE OF CONTENTS
1. Introduction................................................................................ 1
2. Features...................................................................................... 1
3. Package Contents.................................................................... 1
4. Operation Controls and Functions........................................... 2
4.1 Front Panel........................................................................... 2
4.2 Rear Panel........................................................................... 2
5. Specifications............................................................................ 3
6. Connection and Installation.................................................... 4
1
1. Introduction
Cypress CA-HDMI150R is the receiver (Rx) unit of HDMI over CAT5 Tx/Rx
solution, works with CA-HDMIAT (the transmitter), can extend HDMI signal
through CAT-5 cables for a distance up to 150 meters. The installation of
Cypress HDMI Over CAT5 is easy and quick, simply place CA-HDMIAT next to
your HDTV source such as a DVD player, then place CA-HDMI150R next to your
display, and get all necessary cables connected to complete and enjoy.
2. Features
1. Compliant with HDMI 1.2, HDCP 1.1 and DVI 1.0 specifications.
2. Supports CAT-5/CAT-5E/CAT-6 cables of variable types.
3. Supports high definition input up to 1080P, output resolution follows input.
4. Easy to install and simple to operate.
3. Package Contents
1. Cypress CA-HDMI150R - HDMI Over CAT5 Receiver at 150 Meters
2. 5VDC Power Supply Adaptor
3. Operation Manual
4
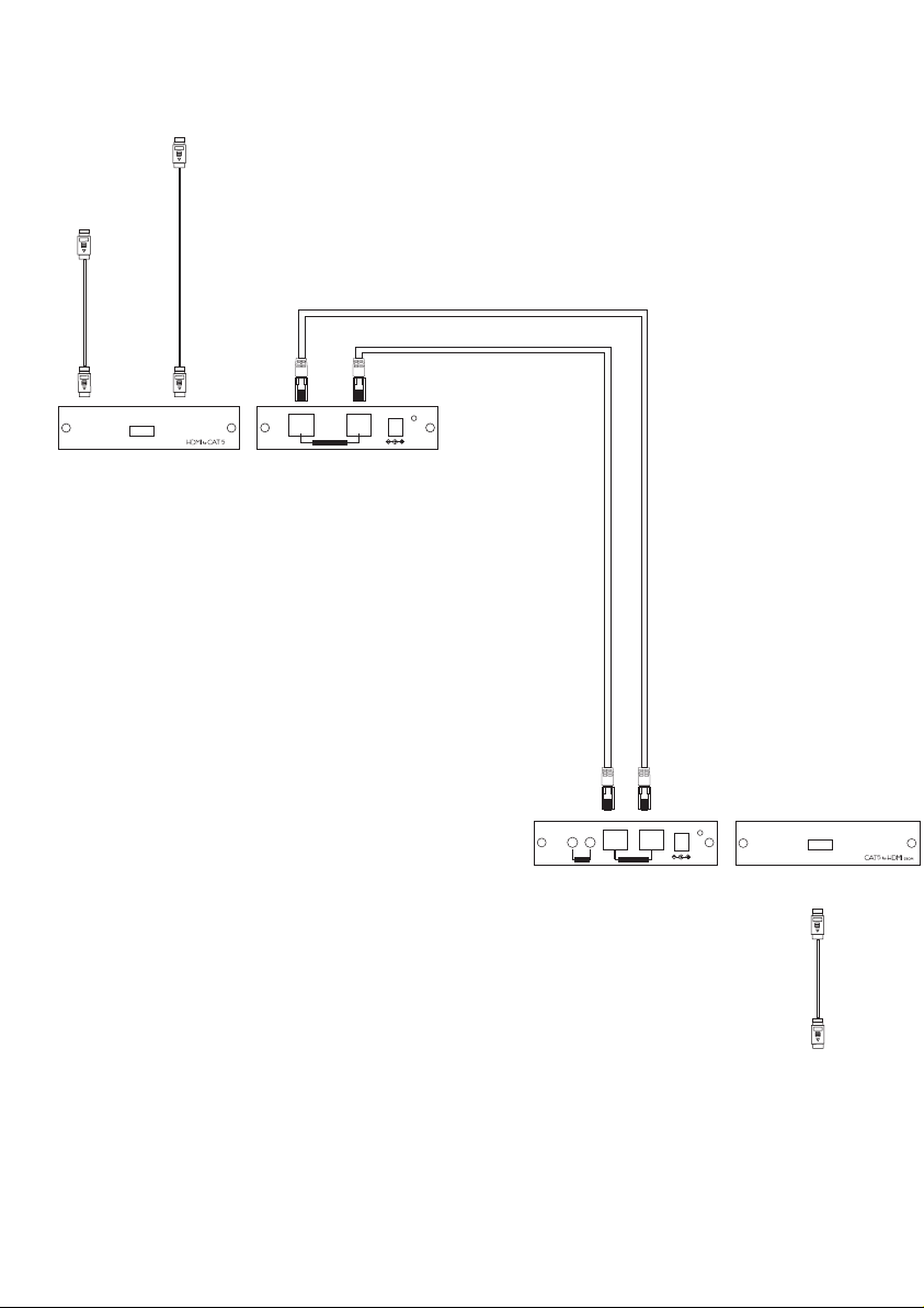
Connection and Installation
HDMI
Cable
HDMI
Display
HDMI
HDMI
DDC (CAT-5 Cable)
150 Meters
VIDEO (CAT-5 Cable)
CA-HDMIAT
Front
CA-HDMI150R
Front
CA-HDMIAT
Rear
CA-HDMI150R
Rear
VIDEO DDC DC 5V
CAT5 OUTPUT
HDMI to CAT 5
HDMI INPUT
CAT5to HDMI 250
HDMI OUTPUT
ADJUST
MIN
MAX
CAT5 INPUT
DDC VIDEO DC 5V
EQUALIZER
GAIN
DVD Player
HDMI
Cable
OR
HDMI
HDMI
STB
HDMI
Cable
HDMI
HDMI
32
4. Operation Controls and Functions
4.1 Front Panel
1. HDMI OUTPUT:
Connect the HDMI output port to the HDMI input of your display.
1. EQUALIZER:
Use this switch to adjust signal enhancement over long distance.
2. GAIN:
Use this switch to adjust brightness.
3. DDC INPUT:
Connect the DDC input to the DDC output of the transmitter unit using
CAT-5/CAT-5E/CAT-6 cable.
Note: For advanced user only, if it's known that the DDC or HDCP data are
not required for the source and the display, you can use a single CAT-5
cable for the VIDEO connection only.
4. VIDEO INPUT:
Connect the VIDEO input to the VIDEO output of the transmitter unit using
CAT-5/CAT-5E/CAT-6 cable.
5. Power:
Plug the 5VDC power supply into the unit and connect the adaptor to
AC wall outlet.
1
CAT5to HDMI 150
HDMI OUTPUT
5. Specifications
1. Supported resolutions: HDMI - 480i/480p, 576i/576p, 720P@50/60Hz,
1080i@50/60Hz, 1080p@50/60Hz
2. Input: 1 CAT-5 input for VIDEO, 1 CAT-5 input for DDC
3. Output: 1 HDMI female port
4. Power: 5V DC power supply
5. Dimensions: 123(W) x 125(D) x 30(H)mm
6. Weight: 700g
4.2 Rear Panel
21 3 4 5
ADJUST
MIN
MAX
CAT5 INPUT
DDC VIDEO DC 5V
EQUALIZER
GAIN