
Powerful Energy Meter Chipset
ADSST-SALEM-3T
Rev. 0
Information furnished by Analog Devices is believed to be accurate and reliable.
However, no responsibility is assumed by Analog Devices for its use, nor for any
infringements of patents or other rights of third parties that may result from its use.
Specifications subject to change without notice. No license is granted by implication
or otherwise under any patent or patent rights of Analog Devices. Trademarks and
registered trademarks are the property of their respective owners.
One Technology Way, P.O. Box 9106, Norwood, MA 02062-9106, U.S.A.
Tel: 781.329.4700 www.analog.com
Fax: 781.326.8703 © 2004 Analog Devices, Inc. All rights reserved.
FEATURES
High accuracy
Supports IEC 60687/61036 and ANSI C12.1/12.20
Suitable for class0.5 and class0.2 meter
Full four quadrant measurement of parameters
SPI® compatible serial interface
Pulse output with programmable pulse constant as
pulses/kWh or Wh/pulse
Programmable duty cycle for pulse output
Embedded calibration routines for gain and dc offset
Software based phase and nonlinearity compensation for
current transformers
15 kHz sampling frequency
UART mode enables a PC to directly access all computed
parameters
Flags to indicate tamper conditions
Single 3.0 V supply
Developer’s kit to accelerate design process (See
Ordering Guide for separate ordering number.)
GENERAL DESCRIPTION
The ADSST-SALEM-3T energy meter chipset consists of an
efficient ADSST-218x digital signal processor (DSP), a fast and
accurate 6-channel, 16-bit ADSST-73360LAR sigma-delta ana-
log-to-digital converter (ADC), and metering software. Two
chipset versions are available to support differing ranges of
operating temperature: The ADSST-EM-3040 chipset is rated at
0°C to 70°C for commercial applications, while the ADSST-EM-
3041 chipset operates at –25°C to +85°C for industrial use.
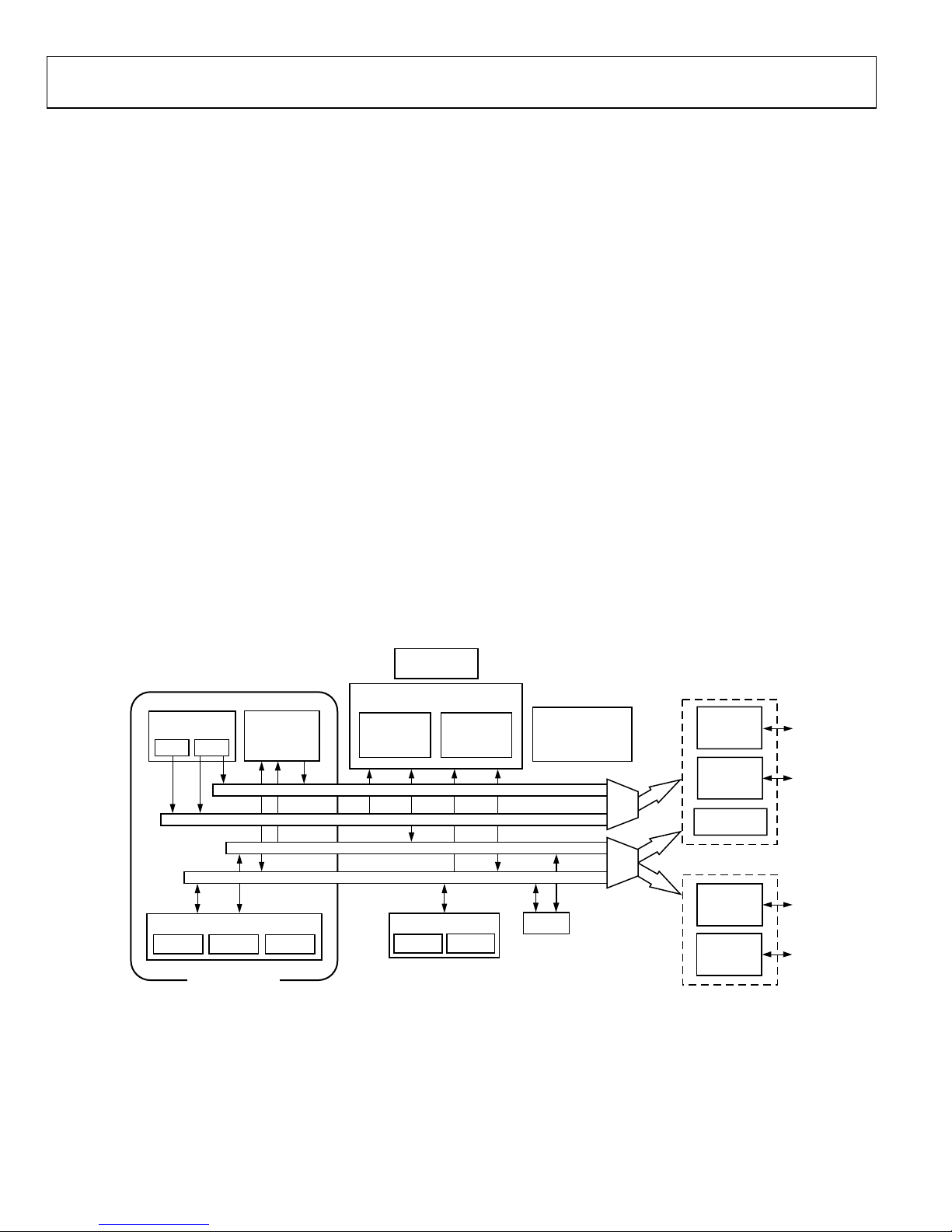
µC
DSP
BUTTONS
CT
SMPS LCD DISPLAY
RTC
FLASH
SPI BUS
RS-232
OPTO
CT
CT
ADC
ADSST-EM-3040
RESISTOR
BLOCK
BOOT
FLASH
03738-0-001
Figure 1. Block Diagram of a Functional Meter
The ADC and DSP are interfaced to simultaneously acquire
voltage and current samples on all three phases and to perform
mathematically intensive computations to calculate various
instantaneous parameters and perform harmonic analysis. The
chipset can be interfaced to any general-purpose microproces-
sor to develop state of the art tri-vector or polyphase energy
metering solutions with a wide range of basic currents from 1 A
to 30 A. By incorporating a comprehensive data set of parame-
ters, including instantaneous measurements, accumulated
parameters, and harmonic analysis data, the ADSST-SALEM-3T
chipset meets high end energy metering requirements. The abil-
ity to easily configure the chipset for various parameters makes
it a very flexible solution.
The phase and nonlinearity compensation for current
transformers is done in software (patent pending) without
having to use any passive components in the circuit for
compensation, thus minimizing variations in accuracy with
temperature and time.
The ADSST-SALEM-3T measures and computes a large num-
ber of parameters essential for high end metering.
Table 1.
Parameter Each Phase Total
RMS Voltage
RMS Current
Active Power
Apparent Power
Inductive Reactive Power
Capacitive Reactive Power
Power Factor
Frequency
Positive Active Energy
Negative Active Energy
Apparent Energy
Positive Inductive Reactive Energy
Negative Inductive Reactive Energy
Positive Capacitive Reactive Energy
Negative Capacitive Reactive Energy
Voltage Magnitude and Phase for All
Odd Harmonics up to 21st Order
Current Magnitude and Phase for All
Odd Harmonics up to 21st Order
The ADSST-SALEM-3T offers some excellent features that
make the final meter cost-effective and easy to manufacture.