TABLE OF CONTENTS
1 OVERVIEW ........................................................................................................... 4
1.1 Features...........................................................................................................................................4
1.2 PACKAGE CONTENTS..................................................................................................................4
2 FRONT AND REAR PANEL ................................................................................... 5
2.1 Front Panel B-100-HDMatrix-4x4...........................................................................................5
2.2 Front Panel B-100-HDMatrix-8x8...........................................................................................5
2.3 Rear Panel B-100-HDMATRIX-4x4 ..........................................................................................6
2.4 Rear Panel B-100-HDMATRIX-8x8 ..........................................................................................6
3 INSTALLATION..................................................................................................... 7
3.1 Installation Considerations......................................................................................................7
3.1.1 Rack Installation .......................................................................................................................7
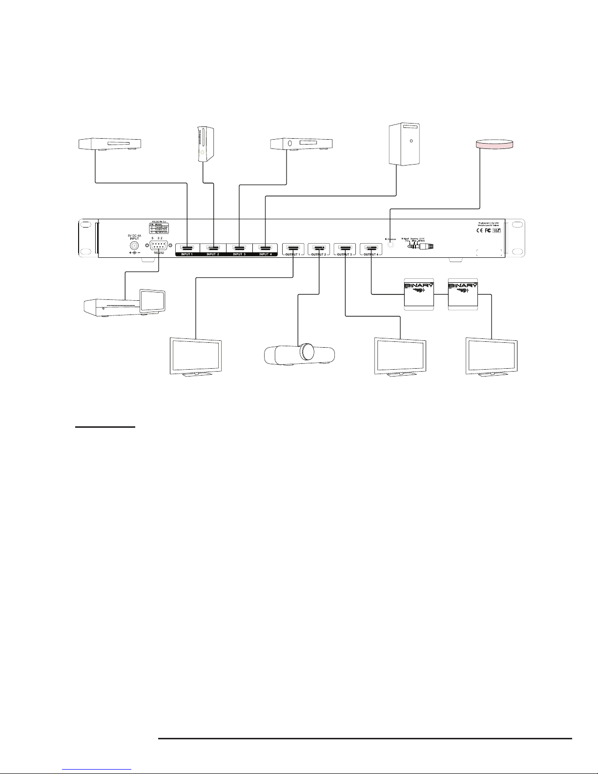
3.2 Connections ..................................................................................................................................8
3.2.1 Basic Connections....................................................................................................................8
3.3 Control Ports .................................................................................................................................9
3.3.2 IR Receiver Connection..........................................................................................................9
3.3.2.1 Stereo to Mono IR Adaptor...............................................................................................9
3.3.2.2 Custom Cable Construction .............................................................................................9
3.3.3 RS-232 DB9 Serial Connection .......................................................................................... 10
4 EDID CONFIGURATION ...................................................................................... 11
4.1 Basic EDID Conguration ....................................................................................................... 11
4.2 Advanced EDID Conguration ............................................................................................. 12
4.2.1 Embedded EDIDs Defaults ................................................................................................. 12
4.2.1.1 Setting EDID for Single Input......................................................................................... 13
4.2.1.2 Setting EDID for All Inputs .............................................................................................. 13
4.2.2 Learning EDID .........................................................................................................................14
4.2.2.1 Learning EDID to All Inputs............................................................................................. 14
4.3 EDID Status.................................................................................................................................. 15
5 ADVANCED CONFIGURATION ........................................................................... 15
5.1 PC Conguration Other Settings......................................................................................... 15
5.1.1 IR Receiver Active................................................................................................................... 15
5.1.2 Front Panel Power Button Active ..................................................................................... 15
5.1.3 HDMI Input EQ Setting ........................................................................................................ 15
6 OPERATION AND CONTROL .............................................................................. 16
6.1 IR Remote..................................................................................................................................... 16
6.1.1 Route Inputs to Outputs...................................................................................................... 16
6.1.2 Turn O (Mute) Outputs......................................................................................................17
6.1.4 Resetting to Factory Defaults ............................................................................................17
7. SPECIFICATIONS................................................................................................ 18
8. WARRANTY........................................................................................................ 19