
2
TROUBLESHOOTING
•The fuse blows.
* Are the red and black leads connected
correctly?
•Power cannot be turned on.
* Is the yellow lead connected?
•No sound from the speakers.
* Is the speaker output lead short-circuited?
•Sound is distorted.
* Is the speaker output lead grounded?
* Are the “–” terminals of L and R speakers
grounded in common?
•Noise interfere with sounds.
* Is the rear ground terminal connected to the
car’s chassis using shorter and thicker cords?
•Unit becomes hot.
* Is the speaker output lead grounded?
* Are the “–” terminals of L and R speakers
grounded in common?
FEHLERSUCHE
•Die Sicherung brennt durch.
*Sind die roten und schwarzen Leitungen
richtig angeschlossen?
•Stromversorgung kann nicht eingeschaltet
werden.
*Ist die gelbe Leitung angeschlossen?
•Kein Ton aus den Lautsprechern.
*Ist die Lautsprecherausgangsleitung
kurzgeschlossen?
•Ton verzerrt.
*Ist die Lautsprecherausgangsleitung geerdet?
*Sind die (–) Anschlußklemmen der linken und
rechten Lautsprecher zusammen geerdet?
•Störgeräusche im Klang.
*Ist die hintere Erdungsklemme mit kürzeren
und dickeren Kabeln an das Fahrzeugchassis
angeschlossen?
•Gerät wird heiß.
*Ist die Lautsprecherausgangsleitung geerdet?
*Sind die (–) Anschlußklemmen der linken und
rechten Lautsprecher zusammen geerdet?
PROBLEMEN OPLOSSEN
•De zekering slaat door.
*Zijn de rode en de zwarte draden op de juiste
manier aangesloten?
•De stroom kan niet worden ingeschakeld.
*Is de gele draad aangesloten?
•Er komt geen geluid uit de speakers.
*Is de uitgaande speakerdraad kortgesloten?
•Het geluid wordt vervormd.
*Is de uitgaande speakerdraad geaard?
*Zijn de “–” polen van de linker- en de
rechterspeakers gemeenschappelijk geaard?
•Geluid wordt door ruis gestoord.
*Is de aarde-aansluiting achter met gebruik van
kortere en dikkere snoeren met het chassis van de
auto verbonden?
•Het apparaat raakt verhit.
*Is de uitgaande speakerdraad geaard?
*Zijn de “–” polen van de linker- en de
rechterspeakers gemeenschappelijk geaard?
When installing the unit without using the sleeve / Beim Einbau des Geräts ohne
Halterung / Lors de l’installation de l’appareil scans utiliser de manchon / Wanneer
u het apparaat zonder huis installeert
In a Toyota for example, first remove the car radio and install the unit in its place.
Zum Beispiel in einem Toyota zuerst das Autoradio ausbauen und dann das Gerät an seinem Platz einbauen.
Par exemple dans une Toyota, retirer d’abord l’autoradio et installer l’appareil à la place.
Voorbeeld: Bij een Toyota moet u eerst de autoradio verwijderen en daarna het apparaat installeren.
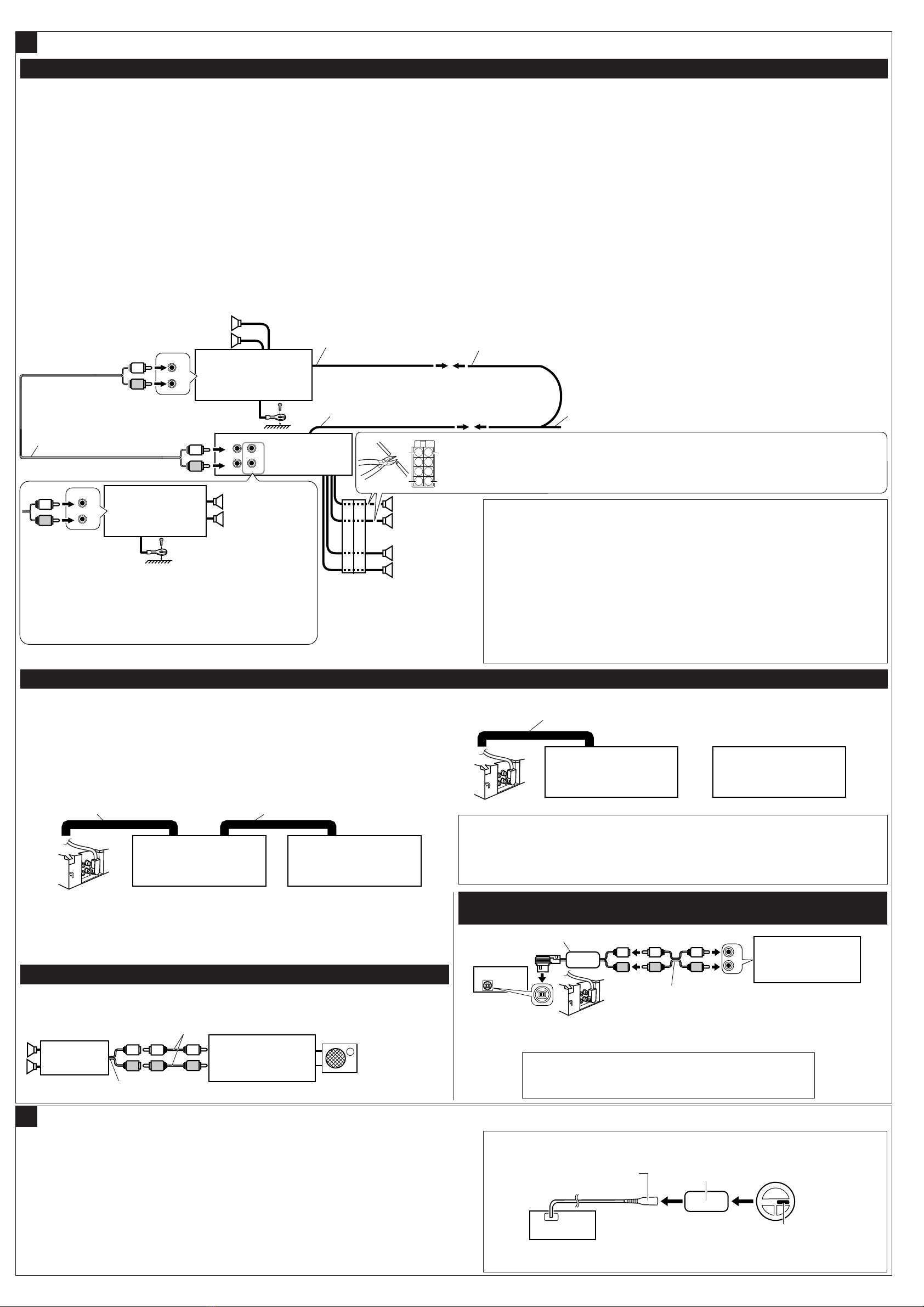
RACCORDEMENTSELECTRIQUES
Pour éviter tout court-circuit, nous vous
recommandons de débrancher la borne
négative de la batterie et d’effectuer tous les
raccordements électriques avant d’installer
l’appareil.
•Assurez-vous de raccorder de nouveau la
mise à la masse de cet appareil au châssis
de la voiture après l’installation.
Remarques:
•
Remplacer le fusible par un de la valeur
précisée. Si le fusible saute souvent, consulter
votre revendeur d’autoradios JVC.
•
Il est recommandé de connecter des
enceintes avec une puissance de plus de
50 W (les enceintes arrière et les enceintes
avant, avec une impédance comprise entre
4
Ω
et 8
Ω
). Si la puissance maximum est
inférieure à 50 W, changez “Gain Amp” pour
éviter d’endommager vos enceintes (voir page
37 du MANUEL D’INSTRUCTIONS).
•
Pour éviter les court-circuits, couvrir les
bornes des fils qui ne sont PAS UTILISÉS
avec de la bande isolante.
•
Le dissipateur de chaleur devient très chaud
après usage. Faire attention de ne pas le
toucher en retirant cet appareil.
ELEKTRISCHE ANSCHLÜSSE
Zur Vermeidung von Kurzschlüssen empfehlen
wir, daß Sie den negativen Batterieanschluß
abtrennen und alle elektrischen Anschlüsse
herstellen, bevor das Gerät eingebaut wird.
•Sicherstellen, daß das Gerät nach dem
Einbau a Chassis des Fahrzeugs geerdet
wird.
Hinweise:
•Die Sicherung mit einer der entsprechenden
Nennleistung ersetzen. Brennt die Sicherung
häufig durch, wenden Sie sich an ihren JVC
Autoradiohändler.
•Es wird empfohlen, Lautsprecher mit einer
Maximalleistung von mehr als 50 W
anzuschließen (sowohl hinten als auch vorne,
mit einer Impedanz von 4Ωbis 8 Ω). Wenn
die Maximalleistung weniger als 50 W beträgt,
stellen Sie „Verstärk.“ anders ein, um
Schäden an den Lautsprechern zu vermeiden
(siehe Seite 37 der BEDIENUNGSANLEITUNG).
•Zur Vermeidung eines Kurzschlusses die
Anschlußklemmen der NICHT VERWENDETEN
Leitungen mit Isolierklebeband umwickeln.
•Das Abstrahlblech wird nach dem Gebrauch
sehr heiß. Beim Ausbau des Geräts darauf
achten, das Abstrahlblech nicht zu berühren.
ELEKTRISCHE VERBINDINGEN
Om kortsluiting te voorkomen adviseren wij u om de
minpool van de accu los te maken en alle elektrische
verbindingen tot stand te brengen voordat u het
apparaat in de auto installeert.
•Aard dit toestel beslist weer op het chassis
van de auto na het installeren.
Opmerkingen:
•Vervang de zekering door een exemplaar met het
aangegeven vermogen. Als de zekering vaak
doorslaat, moet u uw JVC car audio dealer
raadplegen.
•Sluit bij voorkeur luidsprekers met een hoger
maximaal vermogen dan 50 W (zowel achter als
voor, met een impedantie van 4Ωt/m 8 Ω) aan.
Indien het maximale vermogen lager dan 50 W is,
moet u “Amp Gain” in de andere stand stellen
zodat de luidsprekers niet kunnen worden
beschadigd (zie bladzijde 37 van de
GEBRUIKSAANWIJZING).
•Om kortsluiting te voorkomen, moet u de
aansluitklemmen van ONGEBRUIKTE gekleurde
draden met isolatieband bedekken.
•De warmte-opnemer kan na gebruik erg heet
worden. Raak de warmte-opnemer niet aan
wanneer u dit apparaat van zijn plaats haalt.
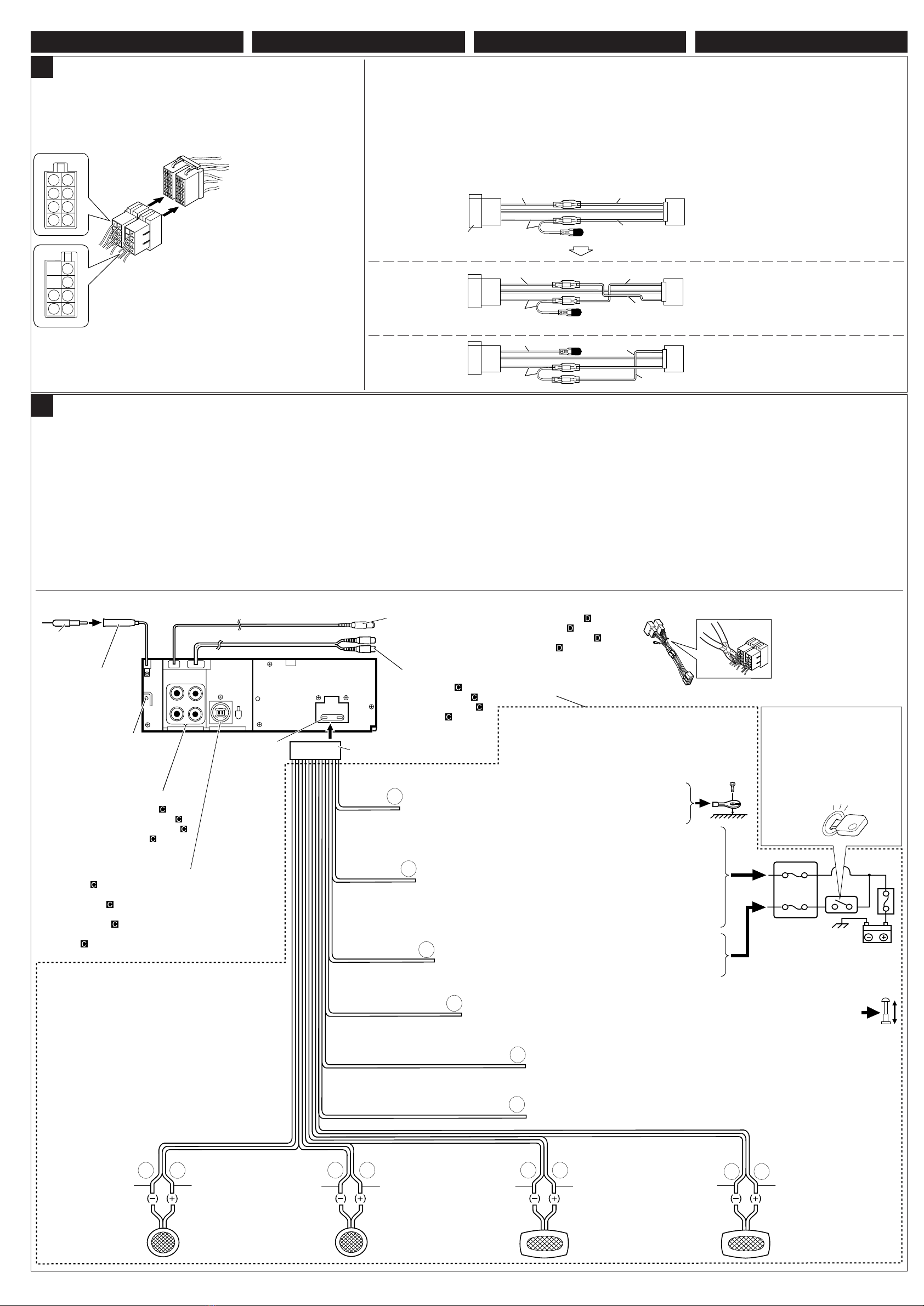
Note : When installing the unit on the mounting bracket, make sure to use the 8 mm-long screws. If
longer screws are used, they could damage the unit.
Hinweis : Beim Anbringen des Gerät an der Konsole sicherstellen, daß 8 mm lange Schrauben verwendet
werden. Werden längere Schrauben verwendet, können sie das Gerät beschädigen.
Remarque :
Lors de l’installation de l’appareil sur le support de montage, s’assurer d’utiliser des vis d’une
longueur de 8 mm. Si des vis plus longues sont utilisées, elles peuvent endommager l’appareil.
Opmerking : Wanneer u het apparaat aan de bevestigingsklem vastmaakt, moet u de 8 mm lange schroeven gebruiken. Als
u langere schroeven gebruikt, kan het apparaat worden beschadigd.
When using the optional stay / Beim Verwenden der Anker-
Option / Lors de l’utilisation du hauban en option / Wanneer u
de steun gebruikt (facultatief)
ELECTRICAL CONNECTIONS
To prevent short circuits, we recommend that
you disconnect the battery’s negative terminal
and make all electrical connections before
installing the unit.
•Be sure to ground this unit to the car’s
chassis again after installation.
Notes:
• Replace the fuse with one of the specified
rating. If the fuse blows frequently, consult your
JVC IN-CAR ENTERTAINMENT dealer.
• It is recommended to connect to the speakers
with maximum power of more than 50 W (both
at the rear and at the front, with an impedance
of 4 Ωto 8 Ω). If the maximum power is less
than 50 W, change “Amp Gain” setting to
prevent the speakers from being damaged
(see page 37 of the INSTRUCTIONS).
• To prevent short-circuit, cover the terminals of
the UNUSED leads with insulating tape.
• The heat sink becomes very hot after use. Be
careful not to touch it when removing this unit.
Heat sink
Abstrahlblech
Dissipateur de chaleur
Warmte-opnemer
Bracket*
Konsole*
Support
*
Console*
Bracket*
Konsole*
Support
*
Console*
* Not included with this unit.
*Nicht Teil dieses Geräts.
*
Non fourni avec cet appareil.
*Niet meegeleverd.
Flat type screws (M5 x 8 mm)*
Senkkopfschrauben (M5 x 8 mm)*
Vis à tête plate (M5 x 8 mm)
*
Platkopschroeven (M5 x 8 mm)*
Pocket
Taschen
Poche
Zak
Flat type screws (M5 x 8 mm)*
Senkkopfschrauben (M5 x 8 mm)*
Vis à tête plate (M5 x 8 mm)
*
Platkopschroeven (M5 x 8 mm)*
Install the unit at an angle of less than 30˚.
Stellen Sie das Gerät mit einem Winkel von
weniger als 30˚ auf.
Installez l’appareil avec un angle de moins de 30˚.
Installeer het toestel met een hoek kleiner dan 30˚.
PRECAUTIONS on power supply
and speaker connections:
•DO NOT connect the speaker leads of the
power cord to the car battery; otherwise,
the unit will be seriously damaged.
• BEFORE connecting the speaker leads of the
power cord to the speakers, check the
speaker wiring in your car.
VORSICHTSMASSREGELN beim
Anschließen der Stromversorgung
und Lautsprecher:
•Die Lautsprecherleitungen des Netzkabels
NICHT an der Autobatterie anschließen, da
sonst das Gerät schwer beschädigt wird.
•VOR dem Anschließen der
Lautsprecherleitungen des
Spannunsgversorgungskabels an die
Lautsprecher, die Lautsprecherverdrahtung in
Ihrem Auto überprüfen.
PRECAUTIONS sur l’alimentation et
la connexion des enceintes:
•NE CONNECTEZ PAS les fils d’enceintes
du cordon d’alimentation à la batterie;
sinon, l’appareil serait sérieusement
endommagé.
•
AVANT de connecter les fils d’enceintes du
cordon d’alimentation aux enceintes, vérifiez
le câblage des enceintes de votre voiture.
VOORZORGSMAATREGELEN bij het
verbinden van de stroomkabeldraad
met de speakers:
•Verbind de speakerdraden van de
stroomkabel NIET met de accu van de
auto; als u dit wel doet, zal het apparaat
ernstige schade oplopen.
•VOORDAT u de speakerdraden van de
stroomkabel met de speakers verbindt, moet u de
bedrading van de speakers in uw auto controleren.
Screw (option)
Schraube (Option)
Vis (en option)
Schroef (facultatief)
Stay (option)
Anker (Option)
Hauban (en option)
Steun (facultatief)
Fire wall
Feuerwand
Cloison
Brandscherm
Dashboard
Armaturenbrett
Tableau de bord
Dashboard
F
JG
C
EN CAS DE DIFFICULTES
•Le fusible saute.
*
Les fils rouge et noir sont-ils racordés
correctement?
•L’appareil ne peut pas être mise sous
tension.
*
Le fil jaune est-elle raccordée?
•Pas de son des enceintes.
*
Le fil de sortie d’enceinte est-il court-circuité?
•Le son est déformé.
*
Le fil de sortie d’enceinte est-il à la masse?
*
Les bornes “–” des enceintes gauche et droit
sont-elles mises ensemble à la masse?
•Interférence avec les sons.
*
La prise arrière de mise à la terre est-elle
connectée au châssis de la voiture avec un
cordon court et épais?
•L’appareil devient chaud.
*
Le fil de sortie d’enceinte est-il à la masse?
*
Les bornes “–” des enceintes gauche et droit
sont-elles mises ensemble à la masse?
Instal1-2_KD-LHX502_006A_f.p65 2/11/04, 6:53 PM2