TABLE OF CONTENTS
Annual routine maintenance for the series 800 Treadmills
1Introduction ........................................................................................................................4
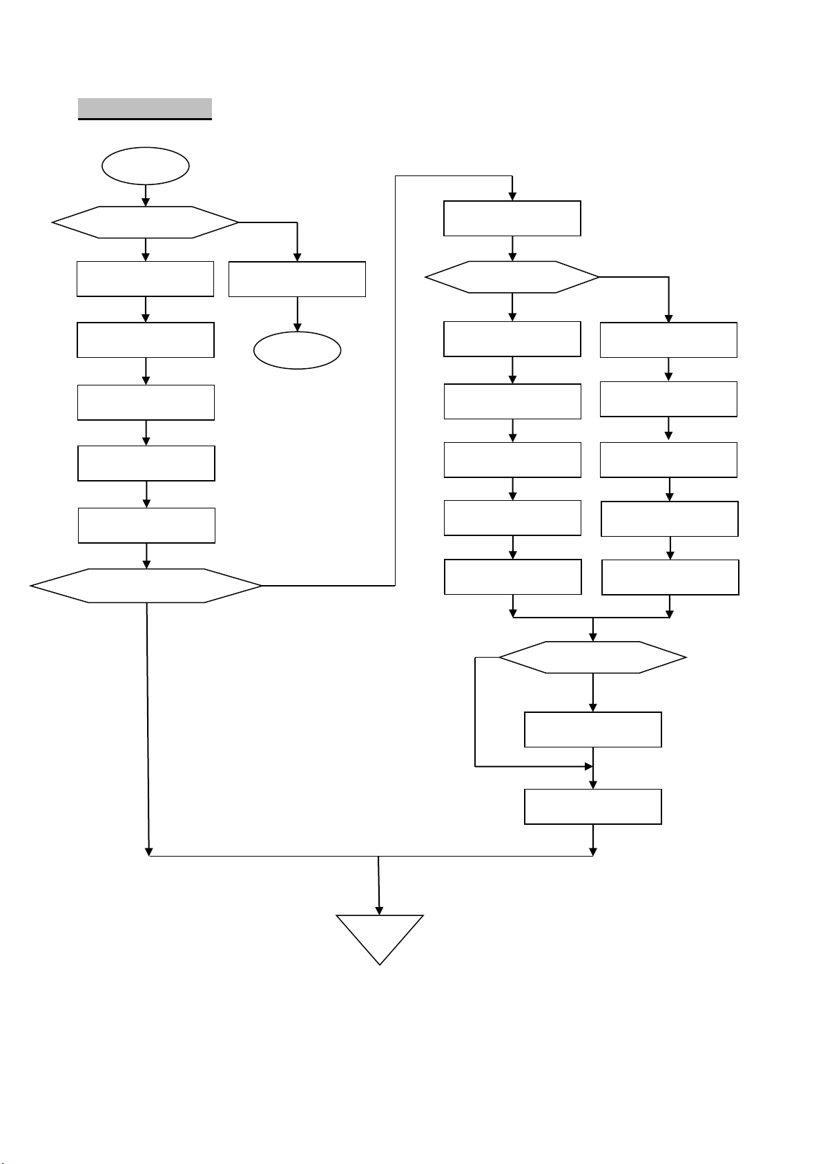
2Flowchart............................................................................................................................5
3Frequency of use Check ........................................Errore. Il segnalibro non è definito.7
4Removal of Hood ...............................................................................................................7
5Cleaning of Motor Compartment .......................................................................................8
6 Incline of Treadmill............................................................................................................8
7Cleaning of Cooling Fan ....................................................................................................8
8Lubrification screw actuator...............................................................................................9
9Last maintenance check....................................................................................................10
10 Disassembly of Gliding System .......................................................................................10
11 Replacing of running belt................................................................................................11
12 Disposal of running belt ..................................................................................................12
13 Deck cleaning...................................................................................................................12
14 Lubrication of Deck..........................................................................................................12
15 Cleaning of Rollers and Checking the Bearings..............................................................13
16 Replacing of Running Belt...............................................................................................14
17 Cleaning of Running Belt.................................................................................................14
18 Drive Belt wear check ......................................................................................................15
19 Replacement of Drive Belt...............................................................................................15
20 Restoring the Gliding System...........................................................................................15
21 Gliding System Check and lubrication.............................................................................16
22 Tautness Check of Drive Belt...........................................................................................17
23 Tautening of Drive Belt....................................................................................................17
24 Tautness Check of Running Belt......................................................................................18
25 Tautening of Running Belt...............................................................................................18
26 Closing..............................................................................................................................19
27 Maintenance planning –Critical parts……………....…………………………………. 20