RMS-Robe Media Server
2
Table of contents
1. Safety instructions ...................................................................................................................................................... 4
2. Unpacking ................................................................................................................................................................... 5
3. ntroduction ................................................................................................................................................................ 5
4. Fixture exterior view ................................................................................................................................................... 6
5. Video inputs/outputs .................................................................................................................................................. 7
6. Connection to the mains ............................................................................................................................................ 8
6.1 Powering on the ROBE Media Server ................................................................................................................... 8
6.2 Shutting down the ROBE Media Server ................................................................................................................ 8
7. DMX 512 connection .................................................................................................................................................. 8
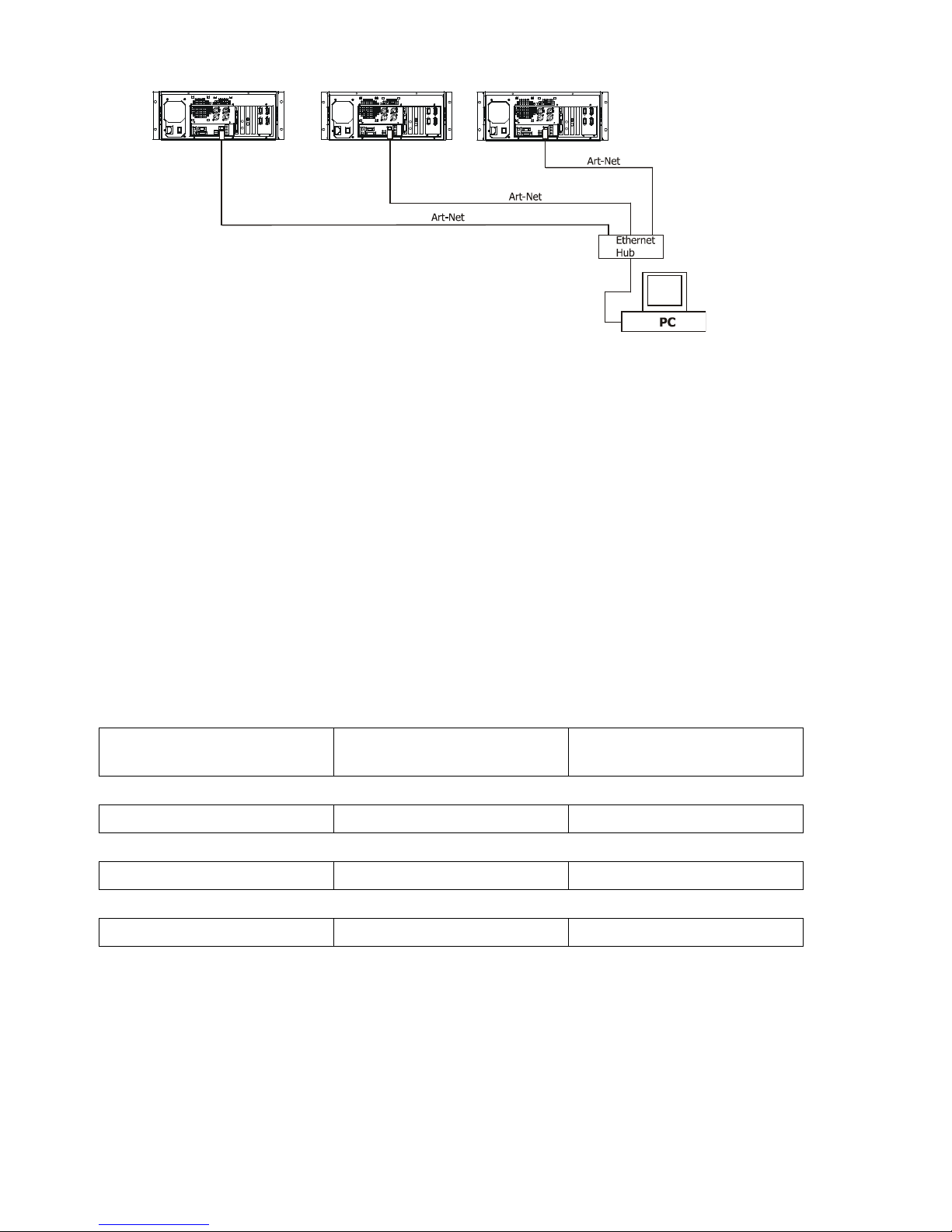
8. Ethernet connection ................................................................................................................................................... 9
9. Folder organization ................................................................................................................................................... 10
10. Control menu map .................................................................................................................................................. 12
11. Operating modes .................................................................................................................................................... 17
12. Control menu .......................................................................................................................................................... 17
12.1 Fixture Address ................................................................................................................................................. 17
12.2 Fixture information ........................................................................................................................................... 18
12.3 Personality ........................................................................................................................................................ 18
12.4 Manual control ................................................................................................................................................. 19
12.5 Stand-alone setting ........................................................................................................................................... 19
12.6 Preview mode. .................................................................................................................................................. 21
12.7 Reset functions ................................................................................................................................................. 21
12.8 Service menu .................................................................................................................................................... 21
12.9 Special functions ............................................................................................................................................... 21
12.10 Pixel mapping ................................................................................................................................................. 23
12.11 Fixture Off ....................................................................................................................................................... 23
13. Keystones ................................................................................................................................................................ 23
13.1 Global keystone parameters............................................................................................................................. 23
13.2 Layer keystone parameters .............................................................................................................................. 24
14. n Frame and Out Frame parameters ..................................................................................................................... 28
15. Video Control .......................................................................................................................................................... 28
16. Playback speed ...................................................................................................................................................... 29
17. Graphic effects ........................................................................................................................................................ 30
17.1 Kaleidoscopic effect .......................................................................................................................................... 30
17.2 Circular effect (Fish eye) ................................................................................................................................... 32
17.3 RGB (CMY) effects ............................................................................................................................................. 32